欢迎来到Snaner产品中心
在左侧选择产品类型,查看详细的产品信息和技术规格。
产品类别概览
语音产品系列:专注于语音识别和音频处理芯片,为智能家居和消费电子提供可靠解决方案。
BLDC产品系列:无刷直流电机驱动芯片,适用于家电、工业控制等多种应用场景。
RF产品系列:无线射频收发模块,支持2.4GHz和433MHz频段,为物联网和无线通信应用提供可靠解决方案。
液晶显示产品:智能液晶显示模块,提供高清显示和触控功能,适用于智能家居、工业控制等人机交互场景。
联系我们
公司地址
广东省汕头市龙湖区外砂街道青年路
潮讯清创中心506
电子邮箱
pierce@snaner.com
扫码联系我们
扫描二维码了解更多产品信息
工作时间
周一至周五:上午 9:00 - 12:00 / 下午 14:00 - 18:00
周六:上午 9:00 - 12:00
周日及法定节假日:休息
SNR030V(语音播放) 热门
产品概述
SNR030V是一款低功耗的语音播放芯片,集成了音频解码和播放功能,支持多种音频格式,提供良好的语音播放体验。适用于智能音箱、智能家居、车载系统等应用场景。
主要特性
- 支持多种音频格式(MP3、WAV、AAC等)
- 集成音频解码器
- 低功耗设计,待机功耗小于1mW
- 良好音频输出,支持立体声
- 内置音效处理和音量控制
- 支持多种音频接口:I2S、PDM、DAC
技术规格
| 参数 | 规格 |
|---|---|
| 处理器核心 | ARM Cortex-M4F @ 120MHz |
| 内存 | 512KB SRAM / 2MB Flash |
| 音频采样率 | 8kHz ~ 48kHz |
| 工作电压 | 2.7V ~ 3.6V |
| 工作温度 | -40°C ~ 85°C |
| 封装形式 | QFN48 (6mm x 6mm) |
应用场景
SNR030V芯片广泛应用于各类智能设备:
- 智能音箱和智能音响
- 语音播报器和提示器
- 车载音频播放系统
- 智能玩具和教育机器人
- 门铃和报警器
SNR8016VR(语音识别) 新品
产品概述
SNR8016VR是一款语音识别芯片,采用神经网络语音识别算法,支持离线语音识别功能。该芯片集成了语音信号处理、识别引擎和控制逻辑,为智能家居、车载系统等应用提供便捷的语音交互解决方案。
主要特性
- 支持离线语音识别,无需网络连接
- 识别准确度达95%以上
- 支持自定义命令词,最多支持200条命令
- 低功耗设计,工作功耗小于100mW
- 内置降噪算法,提高识别准确性
- 支持远场语音识别,识别距离可达5米
- 快速响应,识别延迟小于200ms
技术规格
| 参数 | 规格 |
|---|---|
| 处理器核心 | ARM Cortex-M4 @ 100MHz |
| 内存 | 256KB SRAM / 1MB Flash |
| 语音识别引擎 | 离线语音识别 |
| 命令词数量 | 最多200条 |
| 识别距离 | 最远5米 |
| 工作电压 | 3.0V ~ 3.6V |
| 工作温度 | -40°C ~ 85°C |
| 封装形式 | QFN32 (5mm x 5mm) |
应用场景
SNR8016VR芯片广泛应用于各类智能设备:
- 智能家居控制系统
- 智能照明设备
- 智能开关和插座
- 语音遥控器
- 车载语音控制系统
- 智能玩具和教育设备
SNR991X系列(语音识别) 新品
产品概述
本产品是针对低成本、高性能开发的一款通用、便携、低功耗的语音识别开发板,采用新一代SNR99xxVR系列芯片,内置神经网络处理器,能支持神经网络及卷积运算,支持语音识别、声纹识别、语音增强、语音检测等功能,具备有效的回声消除和环境噪声抑制能力,语音识别效果良好。
该芯片方案还支持中文、英文、日韩等多种全国语言,可广泛应用于家电、照明、玩具、可穿戴设备、工业、汽车等产品领域,搭配新纳捷专用图形化编程软件,快速实现语音交互及控制和各类智能语音方案应用。
产品特点
开发板体积小巧,长宽37x35mm,工作电压为3.6~5V,板载自动烧录电路,麦克风、指示灯、3路UART接口、6路PWM接口。3.3V接口供外部使用(不超过10mA),Type-C供电及烧录接口。
主芯片SNR99xxVR支持离线神经网络计算,支持单麦克风降噪增强,单麦克风回声消除,360度全方位拾音,可抑制环境噪声,保证嘈杂环境中语音识别的准确性。使用本模块进行离线语音识别不依赖网络,时延小,性能高,可实现识别率≥95%(安静环境、标准普通话条件下实测数据),识别距离约5-15米(视环境而定),响应时间小于0.1S。
开发板选型
| 模块选型 | 经济型 命令词150条 |
经济型 命令词300条 |
增强型 命令词150条 |
增强型 命令词300条 |
|---|---|---|---|---|
| 单麦离线语音开发板 | SNR9901VR-DVB | SNR9902VR-DVB | SNR9910VR-DVB | SNR9912VR-DVB |
如上表有四种型号,模块管脚完全兼容,Flash容量不同,支持的词条数量,算法模型大小不同。
- 经济型:只支持中英文,不支持AEC回声消除
- 增强型:支持中文、英文、日文、韩文、俄文、西班牙文、葡萄牙文、泰文、德文、越南语,支持AEC回声消除,识别性能更强
内核特性
◆ 神经网络处理器
- 支持神经网络及卷积计算,支持语音识别、声纹识别、语音增强、语音检测等功能
◆ CPU
- 32位高性能CPU,运行频率最高支持240MHz
- 32-bit单周期乘法器,支持DSP扩展加速
◆ 存储器
- 内置640KB SRAM
- 内置512bit eFuse
- 内置1MB/2MB Flash两种规格
◆ 音频接口
- 内置高性能低功耗Audio Codec模块,支持双路ADC采样和单路DAC播放
- 支持Automatic Level Control(ALC)功能
- 支持8kHz/16kHz/24kHz/32kHz/44.1kHz/48kHz采样率
- 支持一路IIS音频扩展通路
- 支持一路PDM接口,可对接单个或两个数字MEMS麦克风
◆ 电源管理
- 内置3个高性能LDO,无需外加电源芯片,外围仅需少量阻容器件
- 支持5V供电直接输入,供电范围最小支持3.6V输入,最大支持5.5V输入
◆ 时钟
- 内置高精度RC振荡器,无需外部晶体和电容,温漂小于2%
- 也可以外接无源晶体,应用于对晶振精度有高要求的特殊场景
◆ SAR ADC
- 1路12bit SAR ADC输入通道,采样频率可达1MHz
◆ 外设和定时器
- 3路UART接口,最高可支持3M波特率
- 1路IIC接口,可以外接IIC器件进行扩展
- 6路PWM接口,灯控和电机类应用可直接驱动
- 内置4组32-bit timer
- 内置1组独立看门狗(IWDG)
- 内置1组窗口看门狗(WWDG)
◆ GPIO
- 支持10个GPIO口,可以作为主控IC使用
- 每个GPIO口可配置中断功能,支持上下拉可配置
- 部分GPIO支持宽压5V电平信号直接通信,无需外接电平转换
◆ 软件开发支持
- 提供在线、离线语音开发平台和应用方案示例
- 详情请访问:SNR99xxVR开发平台资料链接 提取码: 0000
◆ 固件烧录和保护
- 支持UART升级和固件保护
◆ EMC和ESD
- 良好EMC设计,支持FCC标准
- 内部ESD增强设计,可通过4KV接触放电试验
◆ ROHS和REACH
- 采用环保材料,支持通过ROHS和REACH测试
- 封装形式:SSOP24,尺寸为长8.6mm,宽6mm,高1.64mm
- 环境工作温度:-40℃到85℃
主要参数
| 参数 | SNR9901VR-DVB | SNR9902VR-DVB | SNR9910VR-DVB | SNR9912VR-DVB |
|---|---|---|---|---|
| 尺寸 | 37*35(±0.2)mm | |||
| 工作温度 | -40℃~85℃ | |||
| 存储环境 | -40℃~100℃ <5%RH | |||
| 供电范围 | 供电电压3.6V~5V,供电电流>500mA | |||
| 支持接口 | UART/I2C/PWM/SPI/GPIO | |||
| 可用IO数量 | 10 | |||
| 串口速率 | 默认9600bps | |||
| 小语种 | 不支持 | 不支持 | 支持 | 支持 |
| 回声消除 | 不支持 | 不支持 | 支持 | 支持 |
| SPI FLASH | 1M(内置) | 2M(内置) | 1M(内置) | 2M(内置) |
⚠️ 重要提示
播音状态下最大电流能达到250mA,按照两倍余量原则上需要为开发板提供一组驱动能力为500mA的电源供电。
电气特性
| 参数 | 条件 | 最小值 | 典型值 | 最大值 | 单位 | 备注 |
|---|---|---|---|---|---|---|
| 模块供电电压 | / | 3.6 | 5 | 5.5 | V | NOTE1 |
| 模块播音状态电流 (正常音量) |
8欧2W喇叭 | / | 70 | / | mA | NOTE2 |
| 模块工作电流 | / | / | 40 | / | mA | NOTE3 |
| 安静环境下监听电流 | 5V供电 | / | 35 | / | mA | / |
| 模块IO接口电压 | / | 3 | 3.3 | 5 | V | / |
📝 备注说明
- NOTE1:5V为模块典型供电电压,输入电压超过5.5V有概率会损坏模块
- NOTE2:模块播音状态下最大电流能达到250mA
- NOTE3:典型值测试时为静音状态,最大值测试时为识别并播音状态
应用领域
SNR991X系列广泛应用于各类智能产品领域:
- 家电领域:智能冰箱、空调、洗衣机、油烟机等
- 照明领域:智能灯具、智能开关、智能照明控制
- 玩具领域:智能玩具、教育机器人、互动玩具
- 可穿戴设备:智能手表、智能手环、智能眼镜
- 工业领域:工业控制、智能设备、自动化系统
- 汽车领域:车载语音助手、智能中控、语音导航
SNR9816TTS 语音合成芯片 语音合成
产品概述
SNR9816TTS是基于自主研发语音合成算法开发的一款流畅自然的人声语音合成模块。该模块方案基于新一代的神经网络算法,纯中文版选取了清晰的女性发音人(默认)和男声发音人(指令切换),中英文版只支持女声发音人,以满足各种应用场景的合成播报。
模块以中文为主,支持数字、英文(纯中文版:单个字母发音、中英文版:英文单词发音),文本编码支持GB2312。合成效果在可懂度、清晰度、自然度、表现力、节奏/停顿、语速、语调、音质、音色、理解程度等方面表现良好。
搭配我司研发的配套PC测试工具(TTS TOOL),模块可以通过串口(UART)接收合成的文本,直接合成输出语音播报。
另外,客户只采用芯片设计时,我司提供模块原理图PCB等资料,协助整合到一体电路板中,如有需求,请联系我司商务。
产品外观
模块正面
模块背面
产品特点
模块尺寸与电压
模块长宽 27x22mm,板材厚度为 1.0mm,工作电压为 3.6-5V。
◆ 清晰发音人
- 纯中文版:女声版本(默认)、男声版本(指令切换),只支持英文字母发音
- 中英文版:只支持女声版本,同时支持英文单词发音
◆ 支持纯中文、英文(单个字母发音、英文单词)以及中英文混读合成
- 实现中文多音字、数字、数值、日期、时间、字母、英文单词正确流畅的合成,播放清晰无杂音,支持实时更新播报
◆ 编码格式
- 支持GB2312编码方式,每次合成文本量最多可达 4K Bytes(中文不超过 2000字)
◆ 支持多种控制
- 支持音量、语速、语调调整,设为男声,设为女声,暂停合成,停止合成,恢复合成功能
◆ 查询工作状态
- 通过发送查询命令获得芯片工作状态
技术规格
| 参数 | 规格 |
|---|---|
| 模块尺寸 | 27mm x 22mm |
| 板材厚度 | 1.0mm |
| 工作电压 | 3.6V ~ 5.5V,典型 5V |
| I/O接口电压 | 3.3V |
| 工作电流 | 待机 40mA,播报音最大电流 250mA |
| 喇叭输出功率 | 3.3W(4Ω喇叭/VDD=5V) 5.4W(2Ω喇叭/VDD=5V) |
| 控制接口 | UART 串口 |
| 串口速率 | 115200bps 或 9600bps |
| 工作温度 | -40℃ ~ 85℃ |
| 存储温度 | -40℃ ~ 100℃ |
| 存储湿度 | 0 ~ 5%RH |
| 发音人版本 | 纯中文版(女声/男声)、中英文版(女声) |
| 文本编码 | GB2312 |
| 最大文本量 | 4K Bytes(中文不超过2000字) |
| 控制功能 | 音量、语速、语调调整,男/女声切换,暂停/停止/恢复 |
| 状态查询 | 支持工作状态查询 |
⚠️ 重要提示
播音状态下最大电流能达到 250mA。按照两倍余量原则上需要为模块提供一组驱动能力为 500mA 的电源供电。
应用领域
SNR9816TTS广泛应用于各类需要语音播报的场景:
- 车载交通设备
- 自动售货机
- POS机
- 智能仪器
- 考勤机等
技术优势
核心优势
- 流畅自然:基于自主研发神经网络算法,人声语音合成
- 清晰发音人:精选女声和男声发音人,音质清晰自然
- 智能识别:正确识别多音字、数字、日期、时间等复杂文本
- 清晰无杂音:播放清晰,支持实时更新播报
- 灵活控制:支持音量、语速、语调调整及男女声切换
- 易于集成:配套PC测试工具,提供完整技术资料支持
引脚定义
| 引脚号 | 引脚名称 | 类型 | IO电压 | 上电默认状态 | 功能定义 |
|---|---|---|---|---|---|
| 1 | DAC | O | - | - | DAC通道音频输出 |
| 2 | BAUD | I | 3.3V | 低电平 | 设置UART通信波特率,通电前设置一次 默认低电平(引脚悬空):115200bps 高电平(3.3V):9600bps |
| 3 | SPKP | O | - | - | 喇叭输出 |
| 4 | SPKN | O | - | - | 喇叭输出 |
| 5 | GND | P | - | - | 电源地(推荐电源接入) |
| 6 | 5V | P | - | - | 5V电源(推荐电源接入) |
| 7 | 5V | P | - | - | 5V电源(不推荐电源接入) |
| 8 | 3V3 | P | - | - | 3.3V电源输出,电流不超过10mA |
| 9 | TICP | - | - | - | ICP烧录接口 |
| 10 | RICP | - | - | - | ICP烧录接口 |
| 11 | GND | P | - | - | 电源地(不推荐电源接入) |
| 12 | TX | O | 3.3V | 高电平 | UART发送器数据输出 模块通信控制接口 |
| 13 | RX | I | 3.3V | 高电平 | UART接收器数据输入 模块通信控制接口 |
原理图
模块电路图
应用设计指导
应用电路
模块应用方式,如下图:
电路设计参考
- 模块供电3.6~5.5V,典型5V供电,需提供峰值电流500mA以上。
- 模块仅需外部5V电源供电即可正常工作,建议电源从模块的5脚、6脚进入最优。
- 模块采用UART通信控制,对接模块的12脚、13脚。
- 此模块板的所有IO为典型的3.3V电平。
- BAUD引脚用于设定UART通信波特率,通电前设置一次,默认低电平(引脚悬空)为115200bps,高电平(3.3V)为9600bps。
- 如需增加静电防护能力,可以在喇叭和麦克风插座附近添加 ESD 器件。
- 模块底板或主板设计时,模块5V电源输入处需放置容值不小于 100uF 的电容,SPK走线尽量短而粗,走线区域不得有其它走线跨跃。
- 为保证好的语音播报效果,建议采用带腔体的喇叭,请联系我司采购。
串口通信协议介绍
串口格式:数据位8bit、波特率115200bps、校验位N、起始位1bit、停止位1bit。
数据长度:单次传输最大4000个字节。
6.3.1 合成文本
支持任意中文汉字(不支持繁体字,生僻字)文本合成,英文按单个字母发音。文本编码支持GB2312、UTF-8,单次合成文本量不超过4K字节。
| 帧头(1byte) | 数据长度(2byte) | 命令字(1byte) | 编码参数(1byte) | 文本/GB2312/UTF-8编码(N个byte) |
|---|---|---|---|---|
| 0XFD | 0X--(高8位),0X--(低8位) 长度=命令字+编码参数+文本 |
0X01 | 0X01(GB2312) 0X04(UTF-8) |
文本:中文字; GB2312/UTF-8编码:0X--,0X--,………… |
通信状态反馈:【0x41】表示收到正确的命令帧
例如,使用GB2312编码合成"谢谢使用":
| 帧头(1byte) | 数据长度(2byte) | 命令字(1byte) | 编码参数(1byte) | 文本/GB2312编码(8个byte) |
|---|---|---|---|---|
| 0XFD | 0X00 0X0A | 0X01 | 0X01 | 文本:谢谢使用; GB2312编码: 0XD0 0XBB 0XD0 0XBB 0XCA 0XB9 0XD3 0XC3 |
例如,使用UTF-8编码合成"谢谢使用":
| 帧头(1byte) | 数据长度(2byte) | 命令字(1byte) | 编码参数(1byte) | 文本/UTF-8编码(12个byte) |
|---|---|---|---|---|
| 0XFD | 0X00 0X0E | 0X01 | 0X04 | 文本:谢谢使用; UTF-8编码: 0XE8 0XB0 0XA2 0XE8 0XB0 0XA2 0XE4 0XBD 0XBF 0XE7 0X94 0XA8 |
6.3.2 控制命令
查询芯片状态
| 发送数据 | 说明 |
|---|---|
| 0XFD 0X00 0X01 0X21 | 在每次发送前,先查询一下芯片工作状态,必须处于空闲状态下,才可以发送新的合成文本 |
通信状态反馈:
【0x4E】表示忙状态;
【0x4F】表示空闲状态;
暂停合成
| 发送数据 | 说明 |
|---|---|
| 0XFD 0X00 0X01 0X03 | 暂停TTS的合成(后续可以继续播放) |
通信状态反馈:【0x41】表示收到正确的命令帧
继续合成
| 发送数据 | 说明 |
|---|---|
| 0XFD 0X00 0X01 0X04 | 继续TTS的合成(暂停后继续播放) |
通信状态反馈:【0x41】表示收到正确的命令帧
停止合成
| 发送数据 | 说明 |
|---|---|
| 0XFD 0X00 0X01 0X02 | 停止TTS的合成(终止播放) |
通信状态反馈:【0x41】表示收到正确的命令帧
6.3.3 发音人、音量、语速、语调调节
支持男声/女声发音人、10级音量、10级语速、10级语调调节
- 发音人:[m0]为女声,[m1]为男声,默认为[m0]女声
- 音量:[v0]-[v9],音量由小到大,默认为中间值
- 语速:[s0]-[s9],语速由快到慢,默认为中间值正常语速
- 语调:[t0]-[t9],语调由低到高,默认为中间值正常语调
发音人设置
| 帧头(1byte) | 数据长度(2byte) | 命令字(1byte) | 编码参数(1byte) | 文本/GB2312/UTF-8编码(4个byte) |
|---|---|---|---|---|
| 0XFD | 0X00 0X06 | 0X01 | 0X01(GB2312) 0X04(UTF-8) |
文本:[m0]、[m1]; GB2312/UTF-8编码: [m0]:0X5B 0X6D 0X30 0X5D [m1]:0X5B 0X6D 0X31 0X5D |
通信状态反馈:【0x41】表示收到正确的命令帧
音量调节
| 帧头(1byte) | 数据长度(2byte) | 命令字(1byte) | 编码参数(1byte) | 文本/GB2312/UTF-8编码(4个byte) |
|---|---|---|---|---|
| 0XFD | 0X00 0X06 | 0X01 | 0X01(GB2312) 0X04(UTF-8) |
文本:[v0]~ [v9]; GB2312/UTF-8编码: [v0]:0X5B 0X76 0X30 0X5D ………… [v9]:0X5B 0X76 0X39 0X5D |
通信状态反馈:【0x41】表示收到正确的命令帧
语速调节
| 帧头(1byte) | 数据长度(2byte) | 命令字(1byte) | 编码参数(1byte) | 文本/GB2312/UTF-8编码(4个byte) |
|---|---|---|---|---|
| 0XFD | 0X00 0X06 | 0X01 | 0X01(GB2312) 0X04(UTF-8) |
文本:[s0]~ [s9]; GB2312/UTF-8编码: [s0]:0X5B 0X73 0X30 0X5D ………… [s9]:0X5B 0X73 0X39 0X5D |
通信状态反馈:【0x41】表示收到正确的命令帧
语调调节
| 帧头(1byte) | 数据长度(2byte) | 命令字(1byte) | 编码参数(1byte) | 文本/GB2312/UTF-8编码(4个byte) |
|---|---|---|---|---|
| 0XFD | 0X00 0X06 | 0X01 | 0X01(GB2312) 0X04(UTF-8) |
文本:[t0]~ [t9]; GB2312/UTF-8编码: [t0]:0X5B 0X74 0X30 0X5D ………… [t9]:0X5B 0X74 0X39 0X5D |
通信状态反馈:【0x41】表示收到正确的命令帧
6.3.4 内置提示音效
支持15种提示音效,其中:铃声5首;信息提示音5首;警示音5首
| 铃声 | ring_1 | ring_2 | ring_3 | ring_4 | ring_5 |
|---|---|---|---|---|---|
| 信息提示音 | message_1 | message_2 | message_3 | message_4 | message_5 |
| 警示音 | alert_1 | alert_2 | alert_3 | alert_4 | alert_5 |
铃声播放
| 帧头(1byte) | 数据长度(2byte) | 命令字(1byte) | 编码参数(1byte) | 文本/GB2312/UTF-8编码(6个byte) |
|---|---|---|---|---|
| 0XFD | 0X00 0X08 | 0X01 | 0X01(GB2312) 0X04(UTF-8) |
文本:ring_1~ ring_5; GB2312/UTF-8编码: ring_1:0X72 0X69 0X6E 0X67 0X5F 0X31 ………… ring_5:0X72 0X69 0X6E 0X67 0X5F 0X35 |
通信状态反馈:【0x41】表示收到正确的命令帧
信息提示音播放
| 帧头(1byte) | 数据长度(2byte) | 命令字(1byte) | 编码参数(1byte) | 文本/GB2312/UTF-8编码(9个byte) |
|---|---|---|---|---|
| 0XFD | 0X00 0X0B | 0X01 | 0X01(GB2312) 0X04(UTF-8) |
文本:message_1~ message_5; GB2312/UTF-8编码: message_1:0X6D 0X65 0X73 0X73 0X61 0X67 0X65 0X5F 0X31 ………… message_5:0X6D 0X65 0X73 0X73 0X61 0X67 0X65 0X5F 0X35 |
通信状态反馈:【0x41】表示收到正确的命令帧
警示音播放
| 帧头(1byte) | 数据长度(2byte) | 命令字(1byte) | 编码参数(1byte) | 文本/GB2312/UTF-8编码(7个byte) |
|---|---|---|---|---|
| 0XFD | 0X00 0X09 | 0X01 | 0X01(GB2312) 0X04(UTF-8) |
文本:alert_1~ alert_5; GB2312/UTF-8编码: alert_1:0X61 0X6C 0X65 0X72 0X74 0X5F 0X31 ………… alert_5:0X61 0X6C 0X65 0X72 0X74 0X5F 0X35 |
通信状态反馈:【0x41】表示收到正确的命令帧
文本标注方法
为了确保TTS合成效果,以下提供一套标注方式,用户可以通过标注的方式,达到想要的合成效果,修复合成在自然度、流畅度方面的不足。
文本分析功能
智能解析常见标点符号,常见多音字、数字。支持常用英文单位(需小写)、特殊数字发音。单句无停顿标点符号句子长度超过50字将自动切断。
文本标记功能
多音字标记方式:[=*] 标记前一汉字的拼音
例:空调[=tiao2]调[=tiao2]到三十度
汉字拼音解析为:kong1 tiao2 tiao2 dao4 san1 shi2 du4
其中,拼音格式为拼音+声调,声调数值范围1-5,分别代表(1:阴平 2:阳平 3:上声 4:去声 5:轻声)。拼音中ü用字母v代替,字母均为小写。
数字标记方式:[n*],指定该标记后的数字发音方式
*为1时按数字发音,*为2时按数值发音,*为3时按电话号码格式发音。
例:共消费[n2]100元,请拨打电话[n1]95511,手机号码[n3]18812341121。
解析为:共消费一百元,请拨打电话九五五一一,手机号码幺八八幺二三四幺幺二幺。
短停标记方式:[w0],指定该位置做短暂停顿
例:欢迎使用[w0]我司的语音合成系列方案。
电路设计
当需求把电路直接设计在电路板上,不使用模块的形式,请参照原理图章节。如需原理图、PCB源档(AD格式)请联系我司获取。
注意事项
- 模块可以背面紧贴线路板平躺安装。
- 当外接单片机IO是5V时,建议在模块的RX脚与单片机的TX脚串一个2K电阻。
使用方法
硬件连接
为测试做准备,请事先准备好TTS模块、USB转TTL串口模块、2.54mm排针、喇叭,如下图:
物料图
接下来对模块和排针进行焊接,把模块两边引脚焊接好,如下图:
排针焊接图
通电测试
把5V电源(第5、6引脚)、TX/RX(第12、13引脚)、喇叭(第3、4引脚)接到对应引脚上,如下图:
接线连接图
把USB转TTL串口模块接到电脑,打开我司TTS上位机(TTS TOOL),选择正确的串口号(按实际情况选择),点击"打开串口"按钮,如下图:
上位机
在文本输入框输入"你好",点击"发送文本"按钮,模块发出声音"你好",说明工作已正常,如下图:
测试图
SNR9916TTS 语音合成芯片 新品
产品概述
SNR9916TTS是基于自主研发语音合成算法开发的一款流畅自然的人声语音合成模块。该模块方案基于新一代的神经网络算法,选取了清晰的女声发音人,以满足各种应用场景的合成播报。
模块以中文为主,支持数字、英文(单个字母发音),文本编码支持GB2312。合成效果在可懂度、清晰度、自然度、表现力、节奏/停顿、语速、语调、音质、音色、理解程度等方面表现良好。
搭配我司研发的配套PC测试工具(TTS TOOL),模块可以通过串口(UART)接收合成的文本,直接合成输出语音播报。
另外,客户只采用芯片设计时,我司提供模块原理图PCB等资料,协助整合到一体电路板中,如有需求,请联系我司商务。
产品特点
- 模块长宽27x22mm,板材厚度为1.2mm,工作电压为3.6~5V
- 清晰发音人:女声发音人,支持英文字母发音
- 支持中文、英文(单个字母发音)以及中英文混读合成
- 实现中文多音字、数字、数值、日期、时间、英文字母正确流畅的合成,播放清晰无杂音,支持实时更新播报
- 编码格式:支持GB2312编码方式,每次合成文本量最多可达4K Bytes(中文不超过2000字)
- 支持多种控制:支持音量、语速、语调调整,暂停合成,停止合成,恢复合成功能
- 查询工作状态:通过发送查询命令获得芯片工作状态
- 参数掉电保存:模块设定各种参数后,掉电后仍支持记忆保存
应用领域
车载交通设备、自动贩售机、POS机、智能仪器、考勤机等。
主要参数
| 参数 | 规格 |
|---|---|
| 工作电压 | 3.6-5.5V,典型5V |
| I/O接口电压 | 3.3V |
| 工作电流 | 待机30mA,播报音最大电流250mA |
| 喇叭输出功率 | 3.3W(4Ω喇叭/VDD=5V) 5.4W(2Ω喇叭/VDD=5V) |
| 控制接口 | UART串口 |
| 串口速率 | 115200bps或9600bps |
| 尺寸 | 27*22mm |
| 工作温度 | -40℃~85℃ |
| 存储温度 | -40℃~100℃ |
| 存储湿度 | 0~5%RH |
NOTE:播音状态下最大电流能达到250mA,按照两倍余量原则上需要为模块提供一组驱动能力为500mA的电源供电。
外观尺寸
模块正面
模块背面
模块尺寸图
引脚定义
| 引脚号 | 引脚名称 | 类型 | IO电压 | 上电默认状态 | 功能定义 |
|---|---|---|---|---|---|
| 1 | DAC | O | - | - | DAC通道音频输出 |
| 2 | BAUD | I | 3.3V | 低电平 | 设置UART通信波特率,通电前设置一次 默认低电平(引脚悬空):115200bps 高电平(3.3V):9600bps |
| 3 | SPKP | O | - | - | 喇叭输出 |
| 4 | SPKP | O | - | - | 喇叭输出 |
| 5 | GND | P | - | - | 电源地(推荐电源接入) |
| 6 | 5V | P | - | - | 5V电源(推荐电源输接入) |
| 7 | 5V | P | - | - | 5V电源(不推荐电源接入) |
| 8 | 3V3 | P | - | - | 3.3V电源输出,电流不超过10mA |
| 9 | TICP | - | - | - | ICP烧录接口 |
| 10 | RICP | - | - | - | ICP烧录接口 |
| 11 | GND | P | - | - | 电源地(不推荐电源接入) |
| 12 | TX | O | 3.3V | 高电平 | UART发送器数据输出 模块通信控制接口 |
| 13 | RX | I | 3.3V | 高电平 | UART接收器数据输入 模块通信控制接口 |
| 14 | 3V3 | P | - | - | 3.3V电源输出,电流不超过10mA |
| 15 | PGEN | - | - | - | ICP烧录接口 |
| 16 | BUSY | O | 3.3V | 高电平 | 有播放:输出低电平 无播放:输出高电平 |
| 17 | MUTE | O | 3.3V | 高电平 | 功放使能后:输出低电平 |
引脚定义图
原理图
模块电路图
NOTE:当只采用芯片设计时,我司提供模块原理图PCB等资料,协助整合到一体电路板中,如有需求,请联系我司商务!
应用设计指导
应用电路
模块应用方式
电路设计参考
- 模块供电3.6~5.5V,典型5V供电,需提供峰值电流500mA以上。
- 模块仅需外部5V电源供电即可正常工作,建议电源从模块的5脚、6脚进入最优。
- 模块采用UART通信控制,对接模块的12脚、13脚。
- 此模块板的所有IO为典型的3.3V电平。
- BAUD引脚用于设定UART通信波特率,通电前设置一次,默认低电平(引脚悬空)为115200bps,高电平(3.3V)为9600bps。
- BUSY引脚用于输出忙信号,有播放:输出低电平;无播放:输出高电平。
- 如需增加静电防护能力,可以在喇叭插座附近添加 ESD 器件。
- 模块底板或主板设计时,模块5V电源输入处需放置容值不小于 100uF 的电容,SPK走线尽量短而粗,走线区域不得有其它走线跨跃。
- 为保证好的语音播报效果,建议采用带腔体的喇叭,请联系我司采购。
串口通信协议介绍
串口格式:数据位8bit、波特率115200bps(默认)、校验位N、起始位1bit、停止位1bit。
数据长度:单次传输最大4000个字节。
合成文本
支持任意中文汉字(不支持繁体字,生僻字)文本合成,英文按单个字母发音。文本编码支持GB2312,单次合成文本量不超过4K 字节。
| 帧头(1byte) | 数据长度(2byte) | 命令字(1byte) | 编码参数(1byte) | 文本/GB2312编码(N个byte) |
|---|---|---|---|---|
| 0XFD | 0X--(高8位),0X--(低8位) 长度=命令字+编码参数+文本 |
0X01 | 0X01(GB2312) | 文本:中文字; GB2312编码:0X--,0X--,………… |
通信状态反馈:
- 【0x41】表示收到正确的下传命令帧
- 【0x45】表示下传命令帧的命令字错误
- 【0x46】表示下传命令帧的数据不完整,或者帧数据长度错误
- 【0x47】表示下传命令帧的标记错误
- 【0x4F】表示空闲状态
示例:使用GB2312编码合成"谢谢使用"
| 帧头(1byte) | 数据长度(2byte) | 命令字(1byte) | 编码参数(1byte) | 文本/GB2312编码(8个byte) |
|---|---|---|---|---|
| 0XFD | 0X00 0X0A | 0X01 | 0X01 | 文本:谢谢使用; GB2312编码:0XD0 0XBB 0XD0 0XBB 0XCA 0XB9 0XD3 0XC3 |
控制命令
查询芯片状态
| 发送数据 | 说明 |
|---|---|
| 0XFD 0X00 0X01 0X21 | 在每次发送前,先查询一下芯片工作状态,必须处于空闲状态下,才可以发送新的合成文本 |
通信状态反馈:
- 【0x4E】表示忙状态
- 【0x4F】表示空闲状态
- 【0x4A】表示下位机系统初始化完成
暂停合成
| 发送数据 | 说明 |
|---|---|
| 0XFD 0X00 0X01 0X03 | 暂停TTS的合成(后续可以继续播放) |
通信状态反馈:【0x41】正确、【0x45】命令字错误、【0x46】数据不完整、【0x47】标记错误、【0x4F】空闲状态
继续合成
| 发送数据 | 说明 |
|---|---|
| 0XFD 0X00 0X01 0X04 | 继续TTS的合成(暂停后继续播放) |
通信状态反馈:【0x41】正确、【0x45】命令字错误、【0x46】数据不完整、【0x47】标记错误、【0x4F】空闲状态
停止合成
| 发送数据 | 说明 |
|---|---|
| 0XFD 0X00 0X01 0X02 | 停止TTS的合成(终止播放) |
通信状态反馈:【0x41】正确、【0x45】命令字错误、【0x46】数据不完整、【0x47】标记错误、【0x4F】空闲状态
发音人、音量、语速、语调调节
女声发音人、10级音量、10级语速、10级语调调节
- 音量:[v0]-[v9],音量由小到大,默认为中间值
- 语速:[s0]-[s9],语速由快到慢,默认为中间值正常语速
- 语调:[t0]-[t9],语调由低到高,默认为中间值正常语调
音量调节
| 帧头(1byte) | 数据长度(2byte) | 命令字(1byte) | 编码参数(1byte) | 文本/GB2312编码(4个byte) |
|---|---|---|---|---|
| 0XFD | 0X00 0X06 | 0X01 | 0X01(GB2312) | 文本:[v0]~[v9]; GB2312编码:[v0]:0X5B 0X76 0X30 0X5D ... [v9]:0X5B 0X76 0X39 0X5D |
通信状态反馈:【0x41】正确、【0x45】命令字错误、【0x46】数据不完整、【0x47】标记错误、【0x4F】空闲状态
语速调节
| 帧头(1byte) | 数据长度(2byte) | 命令字(1byte) | 编码参数(1byte) | 文本/GB2312编码(4个byte) |
|---|---|---|---|---|
| 0XFD | 0X00 0X06 | 0X01 | 0X01(GB2312) | 文本:[s0]~[s9]; GB2312编码:[s0]:0X5B 0X73 0X30 0X5D ... [s9]:0X5B 0X73 0X39 0X5D |
通信状态反馈:【0x41】正确、【0x45】命令字错误、【0x46】数据不完整、【0x47】标记错误、【0x4F】空闲状态
语调调节
| 帧头(1byte) | 数据长度(2byte) | 命令字(1byte) | 编码参数(1byte) | 文本/GB2312编码(4个byte) |
|---|---|---|---|---|
| 0XFD | 0X00 0X06 | 0X01 | 0X01(GB2312) | 文本:[t0]~[t9]; GB2312编码:[t0]:0X5B 0X74 0X30 0X5D ... [t9]:0X5B 0X74 0X39 0X5D |
通信状态反馈:【0x41】正确、【0x45】命令字错误、【0x46】数据不完整、【0x47】标记错误、【0x4F】空闲状态
内置提示音效
支持15种提示音效,其中:铃声5首;信息提示音5首;警示音5首
| 铃声 | ring_1 | ring_2 | ring_3 | ring_4 | ring_5 |
|---|---|---|---|---|---|
| 信息提示音 | message_1 | message_2 | message_3 | message_4 | message_5 |
| 警示音 | alert_1 | alert_2 | alert_3 | alert_4 | alert_5 |
铃声播放
帧头:0XFD,数据长度:0X00 0X08,命令字:0X01,编码参数:0X01(GB2312),文本:ring_1~ring_5
GB2312编码:ring_1:0X72 0X69 0X6E 0X67 0X5F 0X31 ... ring_5:0X72 0X69 0X6E 0X67 0X5F 0X35
通信状态反馈:【0x41】正确、【0x45】命令字错误、【0x46】数据不完整、【0x47】标记错误、【0x4F】空闲状态
信息提示音播放
帧头:0XFD,数据长度:0X00 0X0B,命令字:0X01,编码参数:0X01(GB2312),文本:message_1~message_5
GB2312编码:message_1:0X6D 0X65 0X73 0X73 0X61 0X67 0X65 0X5F 0X31 ... message_5:0X6D 0X65 0X73 0X73 0X61 0X67 0X65 0X5F 0X35
通信状态反馈:【0x41】正确、【0x45】命令字错误、【0x46】数据不完整、【0x47】标记错误、【0x4F】空闲状态
警示音播放
帧头:0XFD,数据长度:0X00 0X09,命令字:0X01,编码参数:0X01(GB2312),文本:alert_1~alert_5
GB2312编码:alert_1:0X61 0X6C 0X65 0X72 0X74 0X5F 0X31 ... alert_5:0X61 0X6C 0X65 0X72 0X74 0X5F 0X35
通信状态反馈:【0x41】正确、【0x45】命令字错误、【0x46】数据不完整、【0x47】标记错误、【0x4F】空闲状态
文本标注方法
为了确保TTS合成效果,以下提供一套标注方式,用户可以通过标注的方式,达到想要的合成效果,修复合成在自然度、流畅度方面的不足。
文本分析功能
智能解析常见标点符号,常见多音字、数字。支持常用英文单位(需小写)、特殊数字发音。单句无停顿标点符号句子长度超过50字将自动切断。
文本标记功能
支持文本标记,可标记多音字发音、数字发音、短停顿。
多音字标记方式
格式:[=*] 标记前一汉字的拼音
示例:空调[=tiao2]调[=tiao2]到三十度
汉字拼音解析为:kong1 tiao2 tiao2 dao4 san1 shi2 du4
其中,拼音格式为拼音+声调,声调数值范围1-5,分别代表(1:阴平 2:阳平 3:上声 4:去声 5:轻声)。拼音中ü用字母v代替,字母均为小写。
数字标记方式
格式:[n*],指定该标记后的数字发音方式,*为1时按数字发音,*为2时按数值发音,*为3时按电话号码格式发音。该标记后必须跟数字才能有效转换。
示例:共消费[n2]100元,请拨打电话[n1]95511,手机号码[n3]18812341121。
解析为:共消费一百元,请拨打电话九五五一一,手机号码幺八八幺二三四幺幺二幺。
短停标记方式
格式:[w0],指定该位置做短暂停顿。
示例:欢迎使用[w0]我司的语音合成系列方案。
电路设计
当需求把电路直接设计在电路板上,不使用模块的形式,请参照第5章原理图。如需原理图、PCB源档(AD格式)请联系我司获取。
注意事项
- 模块可以背面紧贴线路板平躺安装。
- 当外接单片机IO是5V时,建议在模块的RX脚与单片机的TX脚串一个2K电阻。
使用方法
硬件连接
为测试做准备,请事先准备好TTS模块、USB转TTL串口模块、2.54mm排针、喇叭,如下图:
物料图
接下来对模块和排针进行焊接,把模块两边引脚焊接好,如下图:
排针焊接图
通电测试
把5V电源(第5、6引脚)、TX/RX(第12、13引脚)、喇叭(第3、4引脚)接到对应引脚上,如下图:
接线连接图
把USB转TTL串口模块接到电脑,打开我司TTS上位机(TTS TOOL),选择正确的串口号(按实际情况选择),选择正确的波特率(默认115200),点击"打开串口"按钮,如下图:
上位机
在文本输入框输入"你好",点击"发送文本"按钮,模块发出声音"你好",说明工作已正常,如下图:
测试图
SNR9916ENC 降噪模块 新品
产品概述
SNR9916ENC基于深度学习降噪算法开发的一款全双工降噪模块,该模块方案支持自动EQ调节、防啸叫、AEC回声消除。
噪声抑制类型支持:风噪、啸叫、键盘声、交通声、音乐声、人群嘈杂等。
另外,客户只采用芯片设计时,我司提供模块原理图PCB等资料,协助整合到一体电路板中,如有需求,请联系我司商务。
降噪模块工作原理及应用领域示意图
产品特点
模块长宽19.8x19.3mm,采用邮票孔设计,板材厚度为1.2mm,工作电压为3.6~5V。
- 采用深度学习降噪算法:深度降噪,让目标语音更清晰;端侧实时处理,提升实时性
- 采样全双工对话降噪:支持对话双方能够同时进行说话和收听,实现实时、无缝的双向对话,确保对话流畅自然
- 采样AEC回声消除算法:有效抑制回声,提高目标语音的信噪比,从而改善对话质量
- 防啸叫:防止声音失真,保护听力健康,提升对话体验
- 自动EQ调节:对音频信号进行均衡处理,以优化声音质量和听感体验
应用领域
会议系统、楼宇对讲、客服系统、车载通话、话筒、耳麦、对讲机等。
主要参数
模块电气特性参数
| 参数 | 规格 |
|---|---|
| 工作电压 | 3.6-5.5V,典型5V |
| I/O接口电压 | 3.3V |
| 工作电流 | 26mA |
| 尺寸 | 19.8*19.3mm |
| 工作温度 | -25℃~85℃ |
| 存储温度 | -40℃~100℃ |
| 存储湿度 | 0~5%RH |
模块降噪参数
| 参数 | 说明 | 最小 | 典型 | 最大 | 单位 |
|---|---|---|---|---|---|
| 信噪比 | 人声与背景噪声的比值 | ≥-5 | ≥0 | / | dB |
| 噪声抑制 | 最大引入噪声 | / | / | ≤80 | dB |
| 开机时间 | 上电到输出降噪后音频时间 | / | <800 | / | ms |
| 降噪延时 | 音频输入到降噪后音频输出时间 | / | 78 | / | ms |
| 拾音距离 | 人声离麦克风的距离 | / | ≤10 | / | cm |
| 麦克风 | 推荐全指向麦克风灵敏度 | -58 | / | -32 | dB |
| 输入幅值 | 直接接音频信号时,输入幅值大小 | / | 0.5 | 0.7 | V |
NOTE:PA4引脚对地接2.2K电阻,上电时间可到200ms左右
信噪比提升能力
不同环境下,语音信噪比(SNR)提升数据,综合约40dB,信噪比提升数据表如下:
| 测试环境 | 原始音频SNR(单位dB) | 降噪后音频SNR(单位dB) |
|---|---|---|
| 白噪声 | 10.85 | 43.95 |
| 菜市场 | 4.30 | 47.34 |
| 超市 | 5.39 | 47.04 |
| 风噪 | 4.13 | 49.88 |
| 工地 | 7.46 | 39.25 |
| 交通路口 | 7.37 | 52.11 |
| 理发厅 | 5.77 | 49.39 |
| 奶茶店 | 6.39 | 49.46 |
| 商场 | 3.55 | 42.08 |
| 游戏厅 | 6.30 | 48.65 |
| 平均值 | 6.15 | 46.92 |
外观尺寸
正面
背面
模块外观图
模块尺寸图
引脚定义
| 引脚号 | 引脚名称 | 类型 | IO 电压 | 上电默认状态 | 功能定义 |
|---|---|---|---|---|---|
| 1 | TX1 | O | 3.3V | - | 预留 |
| 2 | RX | I | 3.3V | - | 预留 |
| 3 | PA5 | O | 3.3V | - | 预留 |
| 4 | PA4 | - | 3.3V | - | ICP烧录接口 |
| 5 | MUTE | O | 3.3V | 高电平 | 功放使能后:输出低电平 |
| 6 | RX0 | - | 3.3V | - | ICP烧录接口 |
| 7 | TX0 | - | 3.3V | - | ICP烧录接口 |
| 8 | PA6 | O | 3.3V | - | 预留 |
| 9 | AEC+ | - | - | - | AEC正端输入 |
| 10 | AEC- | - | - | - | AEC负端输入 |
| 11 | MIC- | - | - | - | 麦克风负极 |
| 12 | MIC+ | - | - | - | 麦克风正极 |
| 13 | AGND | P | - | - | 模拟地 |
| 14 | DAC | O | - | - | DAC音频输出 |
| 15 | 3V3 | P | - | - | 3.3V电源输出,电流不超过10mA |
| 16 | GND | P | - | - | 电源地(推荐电源接入) |
| 17 | 5V | P | - | - | 5V电源(推荐电源输接入) |
功能接口说明:
- 单麦克风接口:音频输入。常用可支持-32db、-38db、-42db、-58db的麦克风;音频输入的幅度控制在0.5V以内,最大不高于0.7V
- 降噪音频输出接口:DAC输出降噪之后的音频,然后接至产品的音频输入接口,如对讲机麦克风输入接口。降噪后音频幅值放大约一倍
- AEC输入接口:将功放(支持D类、AB类)输出喇叭的信号接入,输入的幅度控制在4.5V以内,最大不高于5V
原理图
模块电路图
NOTE:当只采用芯片设计时,我司提供模块原理图PCB等资料,协助整合到一体电路板中,如有需求,请联系我司商务!
应用设计指导
应用电路
模块应用方式,如下图:
应用方式
NOTE:上述模块底板支持单路麦克接入,降噪后通过DAC口输出模拟音频到功放,然后由喇叭播放降噪后音频,也可以通过连接耳机听降噪后的音频。5V供电,支持8欧2W的喇叭。
电路设计参考
- 模块供电3.6~5.5V,典型5V供电,需提供峰值电流50mA以上。
- 模块仅需外部5V电源供电即可正常工作,电源从模块的16脚、17脚进入。
- 此模块板的所有IO为典型的3.3V电平。
- 如需增加静电防护能力,可以在麦克风和喇叭插座附近添加 ESD 器件。
- 模块底板或主板设计时,模块5V电源输入处需放置容值不小于 100uF 的电容,麦克风采样差分走线,SPK走线尽量短而粗,走线区域不得有其它走线跨跃。
- 为保证好的语音播报效果,建议采用带腔体的喇叭,请联系我司采购。
常见问题
声音不清晰
声音偏胡,不清晰。一般下行方案有此情况,主要原因为输入到降噪模块的音频幅度过大或者整机安装问题。
- 确认输入到降噪模块的音频幅度在0.5V以下。
- 默认是接-32DB的MIC,如果以前用的是MIC灵敏度小于-32DB,可能输出幅度会过大,后端需要进行分压。
- 喇叭要完全固定不能有松动,最好装上整机进行测试。
喇叭有电流声
- 对讲机产品,注意查看接收天线是否有连接上,没接上有时候可能会引入杂音。
- 把降噪模块的音频输出脚与后端断开,定位是否为降噪模块端输出噪声。
- 降噪后音频到功放输入端之间,最好不要有对地电容,有可拆掉测试。
- 硬件电路设计是否有问题,尤其模块的AGND脚,需要区分开数字地和模拟地,在模块里面有处理单点接。
电路设计
当需求把电路直接设计在电路板上,不使用模块的形式,请参照第5章原理图。如需原理图、PCB源档(AD格式)请联系我司获取。
注意事项
- 模块可以背面紧贴线路板平躺安装。
使用方法
硬件连接
为测试做准备,请事先准备好降噪模块、模块底板,喇叭、麦克风、TYPE-C线,如下图:
物料图
接下来把麦克风、喇叭、TYPE-C线接入模块底板,如下图:
接入图
效果体验测试
接上5V电源(TYPE-C接口),喇叭靠近耳朵听;最好噪声离麦克风5CM,人声离麦克风5CM,这样更能体现降噪效果,如下图:
测试效果图
可通过手机音乐APP,播放音乐、交通路口、风噪等声音,播放噪声过程中,对着麦克风说话,此时喇叭输出的只有人声,无其它噪声。体验一下降噪模块对噪声抑制效果与声音还原度!
哭声/鼾声检测模块 NEW
产品概述
哭声/鼾声检测模块是一款基于SNR9912VR芯片和深度学习算法的智能音频识别产品,专门用于检测和识别特定声音事件,如婴儿哭声和成人鼾声。利用神经网络模型和边缘AI技术,可以实时识别目标声音,为智能家居、健康监测、婴儿看护等应用场景提供可靠的音频智能解决方案。
该模块使用深度学习方法检测环境中的目标声音事件。当检测到目标声音时,通过串口、GPIO和喇叭提示等多种方式返回检测结果,以提醒用户或触发后续任务执行。
主要特性
- 基于SNR9912VR语音识别芯片,性能稳定可靠
- 深度学习算法,识别准确率≥95%
- 实时检测:检测延迟<200ms,快速响应
- 单麦克风设计,结构简单,成本低
- 多种输出方式:串口数据(9600波特率)+ GPIO引脚 + 喇叭提示
- 独立GPIO输出:PA5用于哭声检测,PA6用于鼾声检测,100ms脉冲触发
- 本地处理:无需网络,边缘计算,隐私保护
- 支持独立的哭声或鼾声检测(固件可选)
- 低功耗设计:适合长时间运行
- 模块小巧:易于集成到各种产品中
技术规格
| 参数 | 规格 |
|---|---|
| 核心芯片 | SNR9912VR(语音识别专用芯片) |
| 检测算法 | 深度学习非语音检测算法 |
| 检测类型 | 婴儿哭声、成人鼾声(单独检测,不同声音需要不同固件) |
| 识别准确率 | ≥95%(标准测试环境下) |
| 检测延迟 | <200ms |
| 麦克风配置 | 单麦克风设计(全向数字MEMS麦克风) |
| 拾音距离 | 0.5m ~ 5m(可调) |
| 信噪比 | ≥60dB |
| 工作频率 | 20Hz ~ 8kHz |
| 灵敏度等级 | 低、中、高 - 3档可调 |
| 通信接口 | UART1(9600波特率)/ GPIO(PA5, PA6) |
| 串口协议 | A5 FA 00 81 20 FB(检测到目标声音时发送) |
| GPIO输出 | PA5:哭声检测(100ms低电平脉冲) PA6:鼾声检测(100ms低电平脉冲) |
| 音频提示 | 板载喇叭播放提示音 |
| 工作电压 | 3.3V ~ 5.0V |
| 工作电流 | 检测模式:≤80mA / 待机模式:≤15mA |
| 工作温度 | -10°C ~ 60°C |
| 模块尺寸 | 25mm x 20mm x 8mm |
| 安装方式 | SMD/排针 |
应用场景
哭声/鼾声检测模块适用于多种智能应用场景:
- 智能婴儿监护器:实时监测婴儿哭声,及时提醒父母
- 智能摄像头:与摄像头联动,检测到哭声时自动录像或推送通知
- 睡眠监测设备:检测打鼾频率和强度,评估睡眠质量
- 智能音箱:检测到婴儿哭声,自动播放安抚音乐
- 智能家居系统:基于哭声/鼾声检测触发场景联动
- 健康管理设备:长期鼾声数据监测,睡眠呼吸暂停预警
- 老人看护:检测老人异常声音,及时报警
- 智能照明:检测到特定声音时自动调整灯光
技术优势
核心优势
- AI深度学习:神经网络模型基于数万条真实音频样本训练,识别准确率≥95%
- 抗干扰性好:在有背景噪声的环境中也能有效识别目标声音
- 边缘计算:本地处理,无需云端,响应快速且保护隐私
- 低功耗设计:优化算法和低功耗芯片,适合电池供电设备
- 易于集成:模块化设计,多种接口,快速集成
- 灵活配置:支持灵敏度调节、检测模式切换等参数配置
- 可扩展性:支持自定义声音类型训练和识别
工作模式
| 模式 | 描述 | 应用场景 |
|---|---|---|
| 哭声检测模式 | 专门识别婴儿哭声,过滤其他声音 | 婴儿监护器、智能摄像头 |
| 鼾声检测模式 | 识别成人鼾声,分析打鼾强度 | 睡眠监测、健康管理 |
| 双模式 | 同时检测哭声和鼾声 | 智能家居系统 |
| 低功耗模式 | 降低检测频率,延长电池寿命 | 电池供电设备 |
硬件接口说明
1. UART串口输出(UART1)
功能:每次检测到哭声或鼾声时,UART1输出检测结果数据
- 波特率:9600
- 数据位:8位
- 停止位:1位
- 校验位:无
- 输出协议:
A5 FA 00 81 20 FB(检测到目标声音时发送)
2. GPIO引脚输出
PA5引脚 - 哭声检测输出
- 正常状态:高电平
- 检测到哭声时:输出100ms低电平脉冲
- 脉冲结束后:恢复高电平
- 用途:可直接触发外部电路或MCU中断
PA6引脚 - 鼾声检测输出
- 正常状态:高电平
- 检测到鼾声时:输出100ms低电平脉冲
- 脉冲结束后:恢复高电平
- 用途:可直接触发外部电路或MCU中断
3. 音频输出(喇叭接口)
每次检测到哭声或鼾声时,模块通过板载喇叭播放提示音,提醒用户检测结果。
软件功能说明
核心功能
- 非语音检测算法:使用深度学习技术,专门识别特定的非语音音频事件
- 实时检测:持续监测环境声音,实时分析音频特征
- 多种输出:支持串口数据输出、GPIO电平输出和喇叭提示同时输出
- 固件切换:不同声音类型需要烧录不同的固件版本
输出时序
当检测到目标声音(哭声或鼾声)时,模块同时执行以下动作:
- UART1立即发送检测协议数据:
A5 FA 00 81 20 FB - 对应GPIO引脚(PA5或PA6)输出100ms低电平脉冲
- 喇叭播放提示音
产品规格
模块提供多种固件版本:
- 哭声检测固件:专门检测婴儿哭声,适用于婴儿监护器、智能摄像头等
- 鼾声检测固件:专门检测成人鼾声,适用于睡眠监测、健康管理设备
- 自定义固件:支持自定义声音类型训练,可识别玻璃破碎、门铃、警报等特定声音
重要说明
⚠️ 固件版本说明
- 固件独立性:检测不同声音需要烧录不同的固件版本
- 单一检测:每个固件版本只支持检测一种特定类型的声音(哭声或鼾声)
- 定制需求:如需检测其他类型声音,或需要同时检测多种声音,请联系我们的技术支持
应用集成指南
快速集成步骤
- 选择固件:根据应用场景选择哭声或鼾声检测固件
- 电源连接:提供稳定的3.3V-5.0V电源
- 接口连接:
- 简单应用:将PA5/PA6引脚连接到MCU GPIO输入,检测下降沿触发
- 复杂应用:连接UART1串口,接收完整检测数据
- 喇叭连接:如需音频提示功能,将喇叭连接到音频输出接口
- 测试验证:播放相应的测试音频,验证检测功能
典型应用电路
模块可直接连接到MCU、Arduino、树莓派等开发板:
- PA5/PA6引脚可直接连接到MCU GPIO输入(3.3V电平兼容)
- UART接口可连接到MCU串口进行通信
- 100ms低电平脉冲适合边沿触发中断或轮询检测
SNR816V-SF(MP3模块) 新品
1. 模块简介
SNR816V音频播报模块,是一款支持MP3、WAV、FLAC、APE硬解码的音频播报模块,支持TF卡、SPI FLASH存储器,内部集成了先进的音频解码器,保证了解码的流畅度以及高品质音频输出。
SNR816V外围电路十分简洁,在极其恶劣的噪声环境下都可正常工作。它具有宽泛的耐温和耐压,工作电压范围3.3V~5.5V,内置LDO稳压。此外还具备双声道24Bit DAC音频输出口,带5W功放直推喇叭,音质极佳。
SNR816V音频播报模块自带USB口,支持灵活更换音频内容,USB数据线连接模块,插上电脑后,自动识别USB后拷贝更新音频内容,为开发提供更多的灵活性。
1.1 模块特征
- 支持MP3、WAV、FLAC、APE高品质音频文件
- 支持FAT文件管理系统,连接电脑USB更新音频内容
- 采样率支持(KHz):8 / 11.025 / 12 / 16 / 22.05 / 24 / 32 / 44.1 / 48
- 双声道24Bit DAC音频输出,动态范围90dB,信噪比高达85dB
- 支持单线串口通信,常用功能:上/下首切换,播放/暂停/停止,音量调节,选曲等
- 支持30级音量调节
- 支持SPI FLASH或TF卡存储音频内容
- 播报时BUSY忙信号输出指示
- 音质优美,性能稳定,物美价廉,外围电路简单
- 工作电压范围:3.3V~5.5V
1.2 应用场合
| 应用领域 | 典型产品 |
|---|---|
| 音频家用电器 | 智能门锁、养生壶、血压计、血糖仪、足浴盆、门铃提示器等 |
| 音频玩具 | 儿童玩具、玩具汽车、游戏机、故事机等 |
| 公共场所 | 自动售货机、考勤机、楼宇广播、警报器等 |
| 护理/理疗 | 理疗器械、足浴盆、按摩仪、按摩椅等 |
2. 硬件说明
2.1 模块尺寸
SNR816V-SF版本整体大小为 32.1 × 26.6 mm,焊盘间距为 2.54 mm。
2.2 模块引脚说明
| 引脚号 | 名称 | 功能描述 | 备注 |
|---|---|---|---|
| 1 | SPKN | 喇叭 − | 直推喇叭 |
| 2 | SPKP | 喇叭 + | 直推喇叭 |
| 3 | DACR | 音频输出(右声道) | — |
| 4 | DACL | 音频输出(左声道) | — |
| 5 | 5V | 电源正 | DC 3.3~5.5V |
| 6 | GND | 电源负 | 接地 |
| 7 | TEST | 测试引脚 | IO接地触发播放 |
| 8 | RX | 通信脚 | MCU单线通信控制 |
| 9 | DBG | 模块LOG打印 | 接串口TX |
| 10 | BUSY | 忙信号 | 播放时输出低电平 |
3. 控制模式
SNR816V音频播报模块通过标准串口控制方式。MCU单线串口控制是指主控MCU通过RX引脚来控制任意一段音频的触发播报/停止及功能控制。
3.1 标准串口格式
| 串口指令 | 波特率 | 停止位 | 数据位 | 校验位 | 返回值 |
|---|---|---|---|---|---|
| B1 B2 B3 B4 | 9600 | 1 | 8 | None | 串口返回执行Log信息(DBG引脚打印) |
- B1:头码(固定为 0xF4)
- B2:命令码
- B3:操作码
- B4:校验码(B1 + B2 + B3 之和)
4. 通信协议说明
4.1 播放操作(命令码 0x01)
| B1(头码) | B2(命令码) | B3(操作码) | B4(校验码) | 说明 |
|---|---|---|---|---|
| 0xF4 | 0x01 | 0x01 | 0xF6 | 播放/暂停 |
| 0xF4 | 0x01 | 0x02 | 0xF7 | 播放上一曲 |
| 0xF4 | 0x01 | 0x03 | 0xF8 | 播放下一曲 |
| 0xF4 | 0x01 | 0x04 | 0xF9 | 播放上一个文件夹 |
| 0xF4 | 0x01 | 0x05 | 0xFA | 播放下一个文件夹 |
| 0xF4 | 0x01 | 0x06 | 0xFB | 音量 + |
| 0xF4 | 0x01 | 0x07 | 0xFC | 音量 − |
| 0xF4 | 0x01 | 0x08 | 0xFD | 停止播放 |
4.2 指定曲目播放(命令码 0x03)
| B1(头码) | B2(命令码) | B3(数据码) | B4(校验码) | 说明 |
|---|---|---|---|---|
| 0xF4 | 0x03 | 0x01 ~ 0xFF | B1+B2+B3 | B3 为曲目编号,数据码范围 0 ~ 255 |
4.3 播放模式选择(命令码 0x05)
| B1(头码) | B2(命令码) | B3(模式码) | B4(校验码) | 说明 |
|---|---|---|---|---|
| 0xF4 | 0x05 | 0x01 | 0xFA | 目录循环 |
| 0xF4 | 0x05 | 0x02 | 0xFB | 全部循环 |
| 0xF4 | 0x05 | 0x03 | 0xFC | 单曲循环 |
| 0xF4 | 0x05 | 0x04 | 0xFD | 随机播放 |
4.4 音量设置(命令码 0x07)
| B1(头码) | B2(命令码) | B3(音量值) | B4(校验码) | 说明 |
|---|---|---|---|---|
| 0xF4 | 0x07 | 0x00 ~ 0x1F | B1+B2+B3 | B3 可输入范围 0 ~ 31 |
4.5 信息读取操作(命令码 0x0B)
| B1(头码) | B2(命令码) | B3(选择位) | B4(校验码) | 说明 |
|---|---|---|---|---|
| 0xF4 | 0x0B | 0x01 | 0xFE | 获取当前播放状态 |
| 0xF4 | 0x0B | 0x02 | 0xFF | 获取当前播放文件所在文件夹的文件总数 |
| 0xF4 | 0x0B | 0x03 | 0x00 | 获取文件夹总数 |
| 0xF4 | 0x0B | 0x04 | 0x01 | 获取当前播放循环模式 |
5. 下载更新音频文件
SNR816V音频播报模块通过USB线连接电脑在线更新音频文件,模块会自动虚拟为U盘,用户只需拷贝音频到SPI FLASH或TF卡中,即完成下载更新。
5.1 命令举例说明
- 模块是按照物理顺序存放的,要按照拷贝进去的先后顺序进行播放
- 第一个拷贝进去的音频编号为1,第二个编号为2,以此类推
- 物理顺序是指用户拷贝进去的先后顺序,并非在电脑上看到的顺序
5.2 音频文件格式
- 模块支持MP3、WAV、FLAC、APE音频解码,但强烈建议用户使用MP3格式,音质好且压缩率高
- MP3音频文件推荐参数:采样率32KHz、比特率32kbps、单声道音频
6. 模块电路说明
如下图为SNR816V模块单线串口控制应用电路示意,主控MCU通过RX引脚发送串口指令实现音频播报控制,BUSY引脚可连接MCU GPIO以检测播放状态,SPKP/SPKN直接驱动扬声器。
- MCU TX → 模块 RX(单线串口控制)
- 模块 BUSY → MCU GPIO(低电平表示正在播放)
- 模块 SPKP / SPKN → 扬声器(最大5W直推)
- 模块 DACR / DACL → 外部功放输入(可选)
- 供电:3.3V ~ 5.5V DC
7. 电气参数
| 名称 | 符号 | 最小值 | 典型值 | 最大值 | 单位 |
|---|---|---|---|---|---|
| 工作电压 | VDD | 3.3 | 4.3 | 5.5 | V |
| 工作电流 | IDD | — | 10 | — | mA |
| 工作温度 | TP | −40 | — | +80 | ℃ |
| 存储温度 | TS | −55 | — | +150 | ℃ |
8. 常见问题
Q1:这款音频播报模块支持输出多大的喇叭功率?
直推喇叭最大输出 5.4W(2Ω / 5V),如需推动更高功率的喇叭,请外加功放。
Q2:可以自行修改音频内容吗?
支持客户自行修改,模块有专用的USB接口,连接电脑后自动把存储器虚拟为U盘,直接往里拷贝音频即可完成修改。
SNR8503M芯片
特性
模拟模块
- 48M 32位内核,硬件除法协处理器
- 30uA低功耗休眠模式
- -40~105℃工业级工作温度范围
- 2.5V~5.5V单电源供电,内部集成数字供电LDO
- 良好的抗静电和群脉冲能力
存储
- 32KB FLASH ROM,带FLASH防窃密功能
- 4KB RAM
时钟
- 内置4MHz高精度RC时钟,全温度范围精度±1%
- 内置32KHz低速时钟,供低功耗模式使用
- 内部PLL可提供最高48MHz时钟
外设
- 一路UART
- 一路SPI
- 一路IIC
- 通用16/32位Timer,支持捕捉和边沿对齐PWM
- 电机控制专用PWM模块,支持6路PWM输出,独立死区控制
- Hall信号专用接口,支持测速、去抖
- 4通道DMA
- 硬件看门狗
- 最多支持21路GPIO
模拟特性
- 集成1路12bit SAR ADC,1.2Msps采样及转换速率,共9通道
- 集成2路OPA,可设置为差分PGA模式
- 集成两路比较器
- 集成8bit DAC数模转换器,作为内部比较器输入
- 内置1.2V 0.5%精度电压基准源
- 内置1路低功耗LDO和电源检测电路
- 内置高精度、低温漂高频RC时钟
主要优势
- 内部集成2路高速运放,可满足单电阻/双电阻电流采样拓扑架构的不同需求
- ADC模块变增益技术,可以和高速运放配合,处理更宽的电流动态范围,兼顾小电流和大电流的采样精度
- 集成两路比较器
- ESD及抗干扰能力强,稳定可靠
- 单电源2.5~5.5V供电,确保了系统供电的通用性
- 高集成度、体积小、节约BOM成本
应用场景
- 适用于有感BLDC控制系统
- 适用于无感BLDC控制系统
- 适用于有感FOC控制系统
- 适用于无感FOC控制系统
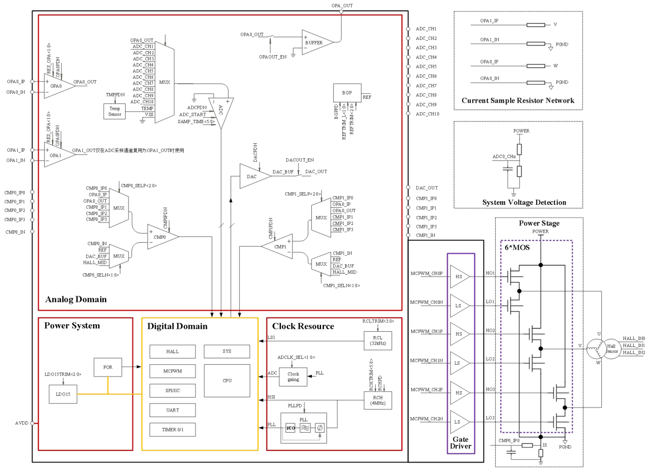
1. 概述
1.1 功能简述
SNR8503M是32位内核的面向电机控制应用的紧凑型专用处理器,集成了常用电机控制系统所需的所有模块。
性能
- 48MHz 32位内核
- 低功耗休眠模式
- 工业级工作温度范围
- 良好的抗静电和群脉冲能力
存储器
- 32KB FLASH,带加密功能,带128位芯片唯一识别码
- 4KB RAM
工作范围
- 采用2.5V~5.5V电源供电,内部集成1个LDO,为数字部分电路供电
- 工作温度:-40~105℃
时钟
- 内置4MHz高精度RC时钟,-40~105℃范围内精度在±1%之内
- 内置低速32kHz低速时钟,供低功耗模式使用
- 内部PLL可提供最高48MHz时钟
外设模块
- 一路UART
- 一路SPI,支持主从模式
- 一路IIC,支持主从模式
- 1个通用16位Timer,支持捕捉和边沿对齐PWM功能
- 1个通用32位Timer,支持捕捉和边沿对齐PWM功能
- 电机控制专用PWM模块,支持8路PWM输出,独立死区控制
- Hall信号专用接口,支持测速、去抖功能
- 硬件看门狗
- 21路GPIO,7个GPIO可以作为系统的唤醒源。14个GPIO可以用作外部中断源输入
模拟模块
- 集成1路12bit SAR ADC,1.2Msps采样及转换速率,共9通道
- 集成2通道运算放大器,可设置为差分PGA模式
- 集成两路比较器
- 集成8bit DAC数模转换器
- 内置±2℃温度传感器
- 内置1.2V 0.5%精度电压基准源
- 内置1路低功耗LDO和电源监测电路
- 集成高精度、低温飘高频RC时钟
封装
- SSOP24
1.2 主要优势
- 高可靠性、高集成度、最终产品体积小、节约BOM成本
- 内部集成2通道高速运放和两路比较器,可满足单电阻/双电阻电流采样拓扑架构的不同需求
- 应用专利技术使ADC和高速运放达到最佳配合,可处理更宽的电流动态范围,同时兼顾高速小电流和低速大电流的采样精度
- 整体控制电路简洁高效,抗干扰能力强,稳定可靠
- 适用于有感BLDC/无感BLDC/有感FOC/无感FOC等控制系统
1.3 系统资源
系统框图
SNR8503M系统框图
1.4 矢量正弦控制系统
矢量正弦控制系统简化原理图
矢量正弦控制系统简化原理图
2. 器件资源表
| 主频(MHz) | FLASH(KB) | RAM(KB) | ADC通道数 | DAC | 比较器 | 比较器通道数 | OPA | HALL | SPI | IIC | UART | TEMP SENSOR | PLL | 其他 | 封装 |
|---|---|---|---|---|---|---|---|---|---|---|---|---|---|---|---|
| 48 | 32 | 4 | 9 | 8bit | 2 | 8 | 2 | 3路 | 1 | 1 | 1 | Yes | Yes | 5V LDO | SSOP24 |
3. 管脚分布
3.1 管脚分布图及管脚说明
3.1.1 特别说明
- PU为Pull-Up的缩写,下列引脚图中PU引脚内置上拉至AVDD的电阻
- RSTN引脚内置100K上拉电阻,固定开启上拉,当RSTN功能切换为GPIO功能后,上拉可以关闭
- 其余PU引脚内置10K上拉电阻,可软件控制开启关闭上拉
- EXTI引脚为外部中断GPIO中断
- UARTx_TX(RX):UART的TX和RX支持互换。当GPIO第二功能选择为UART,且GPIO_PIE即输入使能时,可以作为UART_RX使用;当GPIO_POE使能时,可以作为UART_TX使用。一般同一GPIO不同时使能输入和输出,否则输入PDI会接收到PDO发出的数据
- SPI_DI(DO):SPI的DI和DO支持互换,当GPIO第二功能选择为SPI,且GPIO_PIE即输入使能时,可以作为SPI_DI使用;当GPIO_POE即输出使能时,可以作为SPI_DO使用。一般同一GPIO不同时使能输入和输出,否则输入PDI会接收到PDO发出的数据
3.1.2 管脚分布图
SNR8503M管脚分布图
管脚说明:
注:由于管脚功能说明表格内容较多,建议下载完整的芯片手册查看详细的管脚定义和功能说明。
芯片共24个引脚,包含21路可配置GPIO,支持多种复用功能如UART、SPI、IIC、PWM、ADC、比较器等。
开发资源
我司为SNR8503M提供完整的开发支持,包括:
- 芯片数据手册
- 参考设计原理图
- SDK软件开发包
- 示例代码
- 开发工具链
- 技术支持服务
SNR8503PM芯片 新品
特性
基本特性
- 48M 32位内核,硬件除法协处理器
- 30uA低功耗休眠模式
- -40~105℃工业级工作温度范围
- MCU使用2.5V~5.5V单电源供电,栅极驱动使用7~28V供电
- 良好的抗静电和群脉冲能力
模拟模块
- 集成1路12bit SAR ADC,1.2Msps采样及转换速率,共9通道
- 集成2路OPA,可设置为差分PGA模式
- 集成两路比较器
- 集成8bit DAC数模转换器,作为内部比较器出入
- 内置1.2V 0.5%精度电压基准源
- 内置1路低功耗LDO和电源检测电路
- 内置高精度、低温漂高频RC时钟
存储
- 32KB FLASH ROM,带FLASH防窃密功能
- 4kB RAM
时钟
- 内置4MHz高精度RC时钟,全温度范围精度±1%
- 内置64KHz低速时钟,供低功耗模式使用
- 内部PLL可提供最高48MHz时钟
外设
- 一路UART
- 一路SPI
- 一路IIC
- 通用16/32位置Timer,支持捕捉和边沿对齐PWM
- 电机控制专用PWM模块,支持6路PWM输出,独立死区控制
- Hall信号专用接口,支持测速、去抖
- 4通道DMA
- 硬件看门狗
- 硬件看门狗
- 最多支持20路GPIO
主要优势
- 内部集成2路高速运放,可满足单电阻/双电阻电流采样拓扑架构的不同需求
- ADC模块变增益技术,可以和高速运放配合,处理更宽的电流动态范围,兼顾小电流和大电流的采样精度
- 集成两路比较器
- ESD及抗干扰能力强,稳定可靠
- 高集成度、体积小、节约BOM成本
- 支持IEC/UL60730功能安全认证
应用场景
- 适用于有感BLDC/无感BLDC/有感FOC/无感FOC等控制系统
1. 概述
1.1 功能简述
SNR8503M是32位内核的面向电机控制应用的紧凑型专用处理器,集成了三相全桥自举式栅极驱动模块可直接驱动3对N型MOSFET。
性能
- 48MHz 32位内核
- 低功耗休眠模式
- 集成三相全桥自举式栅极驱动模块
- 工业级工作温度范围
- 良好的抗静电和群脉冲能力
存储器
- 32KB FLASH,带加密功能,带128位芯片唯一识别码
- 4KB RAM
工作范围
- 双电源供电,MCU部分采用2.5V~5.5V电源供电。3P3N驱动模块采用7~28V电源供电。
- 工作温度:-40~105℃
时钟
- 内置4MHz高精度RC时钟,-40~105℃范围内精度在±1%之内
- 内置低速64kHz低速时钟,供低功耗模式使用
- 内部PLL可提供最高48MHz时钟
外设模块
- 一路UART
- 一路SPI,支持主从模式
- 一路IIC,支持主从模式
- 1个通用16位Timer,支持捕捉和边沿对齐PWM功能
- 1个通用32位Timer,支持捕捉和边沿对齐PWM功能
- 电机控制专用PWM模块,支持8路PWM输出,独立死区控制
- Hall信号专用接口,支持测速、去抖功能
- 硬件看门狗
- 20路GPIO,7个GPIO可以作为系统的唤醒源。14个GPIO可以用作外部中断源输入
模拟模块
- 集成1路12bit SAR ADC,1.2Msps采样及转换速率,共9通道
- 集成2通道运算放大器,可设置为差分PGA模式
- 集成两路比较器
- 集成8bit DAC数模转换器
- 内置±2℃温度传感器
- 内置1.2V 0.5%精度电压基准源
- 内置1路低功耗LDO和电源监测电路
- 集成高精度、低温飘高频RC时钟
封装
- SSOP24
1.2 主要优势
- 高可靠性、高集成度、最终产品体积小、节约BOM成本
- 内部集成2通道高速运放和两路比较器,可满足单电阻/双电阻电流采样拓扑架构的不同需求
- 应用专利技术使ADC和高速运放达到最佳配合,可处理更宽的电流动态范围,同时兼顾高速小电流和低速大电流的采样精度
- 整体控制电路简洁高效,抗干扰能力强,稳定可靠
- 集成三相全桥自举式栅极驱动模块
- 内部集成5V LDO
适用于有感BLDC/无感BLDC/有感FOC/无感FOC等控制系统
1.3 系统资源
系统框图
SNR8503PM系统框图
1.4 矢量正弦控制系统
矢量正弦控制系统简化原理图
矢量正弦控制系统简化原理图
2. 器件资源表
| 主频(MHz) | FLASH(KB) | RAM(KB) | ADC通道数 | DAC | 比较器数量 | 比较器通道数 | OPA | HALL | SPI | IIC | UART | TEMP SENSOR | PLL | Gate Driver (V) | Gate Driver (A) | Current Limit (A) | Supply (V) | 其他 | 封装 |
|---|---|---|---|---|---|---|---|---|---|---|---|---|---|---|---|---|---|---|---|
| 48 | 32 | 4 | 9 | 8bit | 2 | 7 | 2 | 3路 | 1 | 1 | 1 | Yes | Yes | 3P3N | +0.05/-0.3 | - | 7~28V | 5V LDO | SSOP24 |
3. 管脚分布
3.1 管脚分布图及管脚说明
3.1.1 特别说明
- PU为Pull-Up的缩写,下列引脚图中PU引脚内置上拉至AVDD的电阻
- RSTN引脚内置100K上拉电阻,固定开启上拉,当RSTN功能切换为GPIO功能后,上拉可以关闭
- 3P3M/ICPCK内置10K上拉电阻,可软件控制开启关闭上拉。固定开启上拉,当RSTN功能切换为GPIO功能后,上拉可以关闭
- 其余PU引脚内置10K上拉电阻,可软件控制开启关闭上拉
- EXTI引脚为外部中断GPIO中断
- UARTx_TX(RX):UART的TX和RX支持互换。当GPIO第二功能选择为UART,且GPIO_PIE即输入使能时,可以作为UART_RX使用;当GPIO_POE使能时,可以作为UART_TX使用。一般同一GPIO不同时使能输入和输出,否则输入PDI会接收到PDO发出的数据
- SPI_DI(DO):SPI的DI和DO支持互换,当GPIO第二功能选择为SPI,且GPIO_PIE即输入使能时,可以作为SPI_DI使用;当GPIO_POE即输出使能时,可以作为SPI_DO使用。一般同一GPIO不同时使能输入和输出,否则输入PDI会接收到PDO发出的数据
3.1.2 管脚分布图
SNR8503PM管脚分布图
管脚说明:
注:由于管脚功能说明表格内容较多,建议下载完整的芯片手册查看详细的管脚定义和功能说明。
芯片共24个引脚,包含20路可配置GPIO,支持多种复用功能如UART、SPI、IIC、PWM、ADC、比较器等。
开发资源
我司为SNR8503PM提供完整的开发支持,包括:
- 芯片数据手册
- 参考设计原理图
- SDK软件开发包(含增强型FOC算法)
- 示例代码
- 开发工具链
- 技术支持服务
SNR8652M芯片 推荐
1. 概述
1.1 概述
使用高性能的ARM® Cortex™-M0为内核的32位微控制器(MCU),系统最高频率可达96MHz。内建嵌套向量中断控制器。主要有并行I/O口(支持普通输入、上下拉输入、推挽输出、开漏输出、并可配置边沿或者电平触发中断)。多种定时器组合、SPI、I2C、UART、EPWM、CCT、三角函数(Cordic)和硬件除法单元、ADC、DAC、ACMP、PGA等部件。
2. 功能概述
2.1 Arm Cortex M0 内核
Cortex®-M0处理器是一款入门级32位Arm Cortex处理器,具有比其他8位和16位微控制器更高的代码密度、具有高性能和低功耗的特点,内核与嵌套的矢量中断控制器(NVIC)紧密耦合。
2.2 内置Flash存储器(eFlash)
包含64K Bytes主存储块,1K Bytes用户选项字节(Option Bytes)。支持读操作,页擦除,整片擦除,可通过8/16/32 bits方式编程写入内存。支持Flash擦写保护和配置寄存器保护。支持指令预取和擦存,加速取指执行。
2.3 内置SRAM
8K Bytes的内置SRAM。
2.4 直接存储器访问控制器(DMA)
直接存储器访问(DMA)控制器可以在无需CPU介入情况下,自动通过系统总线实现不同存储器/外设之间的数据传输。支持2个传输通道,可灵活配置每个通道传输的源地址和目的地的地址。2个独立传输通道,固定优先级,通道0优先级最高,通道1优先级最低。
所有DMA通道均可单独配置如下参数:
- 3种数据传输宽度:8-bit、16-bit、32-bit,源和目的数据宽度一致
- 支持软件触发/硬件触发,硬件触发源可配置为来自某个系统外设
- 源地址/目标地址可灵活配置为任意外设或者存储器
- 源地址与目的地址变化模式可配(自增,循环)
- 传输数据块大小可配置:1~65536
- 传输轮次可配置:1~4096
2.5 嵌套向量中断控制器(NVIC)
可配置的嵌套矢量中断控制器与处理器核心紧密耦合,能够处理多达32个可屏蔽中断通道(不包括16个Cortex®-M0的中断线)和16个可编程优先级。
NVIC的特点:
- 低延迟中断处理
- 紧耦合的NVIC接口
- 允许中断的早期处理
- 中断向量入口地址直接进入内核
- 支持中断嵌套,优先处理后到达的较高优先级中断
- 支持中断尾部链接功能
2.6 时钟和复位
时钟控制器将来自不同振荡器的时钟分配给核心和外围设备,此外还负责管理低功耗模式的时钟门控,并确保时钟的稳健性。
芯片提供以下时钟源:
- 高速内部时钟(HSI RC)48MHz
- 低速内部时钟(LSI RC)32.768KHz
- 低速外部时钟(LSE OSC时钟)
- 锁相环(PLL时钟)
PLL的输入参考时钟是HSI时钟8分频(也即6MHz),PLL输出最高时钟频率96MHz。
可通过配置寄存器来选择以HSI或者PLL时钟作为系统时钟(SYSCLK),系统时钟最大频率为96MHz(当选择PLL时)。芯片复位后默认认选择HSI作为系统时钟。
系统时钟经过两个可配置的分频器分别输出AHB和APB时钟。
可通过配置寄存器来选择LSI或者LSE做低速时钟,该低速时钟可作为LPTIM和WDG的时钟源。
支持微控制器时钟输出(MCO),将时钟输出到MCO引脚上,可选择如下来源:HSI时钟6分频,PLL时钟6分频,LSI时钟,LSE时钟。
复位
芯片共有两种类型的复位,分别为电源复位和系统复位。
电源复位源包括上电复位(POR),掉电复位(PDR),外部按键复位,上电安全检查复位(检查启动过程是否受到恶意攻击或强烈干扰)。
系统复位包括如下:软件复位,CPU发生死锁 lockup时复位(默认关闭,软件可启用),
2.7 供电方案
VDD电压范围为2.5V~5.5V。VDD引脚为I/O引脚和内部电路供电。
2.8 低功耗模式
支持睡眠(SLEEP),深度睡眠(DEEP SLEEP),停止(STOP)三种低功耗模式。详见下表。
产品型号表
| Part Number | 内核 | 加速器 | 主频(MHz) | FLASH(KB) | RAM(KB) | GPIO最大 | 12bit+ ADC | ADC采样频率(Msps) | ADC共有几个Msp | 12bit+ DAC | 可编程比较器数量 | 比较器 | HALL/编码器 | DMA通道数 | 其他控制接口 | 增强型PWM | 通用定时器 | CRC | UART | I2C | SPI | CAN | 预取并预压缩 | 预取功能 | 普通GPIO | 封装 |
|---|---|---|---|---|---|---|---|---|---|---|---|---|---|---|---|---|---|---|---|---|---|---|---|---|---|---|
| SNR8652M | M0 | 三相函数、乘除法 | 96 | 64 | 8 | 46 | 1 | 14 | 3 | 1 | 4 | 4 | 1 | 2 | 1 | 2 | 6 | 1 | 3 | 1 | 2 | - | - | - | - | LQFP48 |
3. 管脚分布
3.1 SNR8652M引脚分布图
SNR8652M引脚分布图
引脚说明:
注:由于引脚功能说明表格内容较多,建议下载完整的芯片手册查看详细的引脚定义和功能说明。
芯片共48个引脚,支持多种复用功能如UART、SPI、IIC、PWM、ADC、比较器、EPWM、CCT等。
5. 封装信息
5.1 LQFP48封装信息
LQFP48塑封规格图
LQFP48封装规格图
| 毫米(mm) | |||
|---|---|---|---|
| 最小值(Min) | 典型值(Nom) | 最大值(Max) | |
| A | - | - | 1.60 |
| A1 | 0.05 | - | 0.15 |
| A2 | 1.35 | 1.40 | 1.45 |
| A3 | 0.59 | 0.64 | 0.69 |
| b | 0.18 | - | 0.26 |
| b1 | 0.17 | 0.20 | 0.23 |
| c | 0.13 | - | 0.18 |
| c1 | 0.120 | 0.127 | 0.134 |
| D | 8.80 | 9.00 | 9.20 |
| D1 | 6.90 | 7.00 | 7.10 |
开发资源
我司为SNR8652M提供完整的开发支持,包括:
- 芯片数据手册
- 参考设计原理图
- SDK软件开发包(含高压FOC算法)
- 示例代码
- 开发工具链
- 技术支持服务
SNR2134G芯片
主要特性
- 高端悬浮自举电源设计,耐压可达300V
- 集成三路独立半桥驱动
- 适应5V、3.3V输入电压
- 最高频率支持500KHz
- 低端VCC电压范围:4.5V~20V
- 输出电流能力:IO +1.2A/-1.4A
- 内建死区控制电路
- 自带闭锁功能,彻底杜绝上、下管输出同时导通
- HIN输入通道:高电平有效,控制高端HO输出
- LIN输入通道:高电平有效,控制低端LO输出
- 封装形式:TSSOP20
产品概述
SNR2134G是一款高性价比的大功率MOS管、IGBT管栅极驱动专用芯片,内部集成了逻辑信号输入处理电路、死区时控制电路、闭锁电路、电平位移电路、脉冲滤波电路及输出驱动电路。
SNR2134G高端的工作电压可达300V,低端VCC的电源电压范围宽4.5V~20V。该芯片具有闭锁功能防止输出功率管同时导通,输入通道HIN和LIN内建了下拉电阻,在输入悬空时使上、下功率MOS管处于关闭状态,输出电流能力IO +1.2A/-1.4A,采用TSSOP20封装。
应用领域
- 三相直流无刷电机驱动器
- 大功率电机驱动系统
- 工业自动化设备
- 电动工具
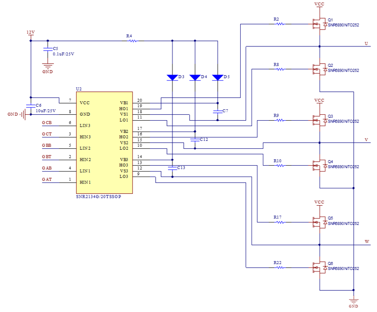
方框图
SNR2134G内部方框图
引脚图
SNR2134G引脚定义
引脚说明
| 序号 | 引脚名称 | I/O | 说明 |
|---|---|---|---|
| 1,2,3 | HIN1,HIN2,HIN3 | I | 逻辑输入控制信号高电平有效,控制高端功率MOS管的导通与截止 "0"是关闭功率MOS管 "1"是开启功率MOS管 |
| 4,5,6 | LIN1,LIN2,LIN3 | I | 逻辑输入控制信号低电平有效,控制低端功率MOS管的导通与截止 "0"是关闭功率MOS管 "1"是开启功率MOS管 |
| 7 | VCC | Power | 模拟电源 |
| 8 | GND | - | 模拟电源地 |
| 9,10,11 | LO1,LO2,LO3 | O | 输出控制低端MOS功率管的导通与截止 |
| 12,15,18 | VS1,VS2,VS3 | O | 高端悬浮地端 |
| 13,16,19 | HO1,HO2,HO3 | O | 输出控制高端MOS功率管的导通与截止 |
| 14,17,20 | VB1,VB2,VB3 | Power | 高端悬浮电源 |
开关时间特性及死区时间波形图
图7-1. 低端输出LO开关时间波形图
图7-2. 高端输出HO开关时间波形图
图7-3. 死区时间波形图
输入信号和输出信号逻辑功能
图8-2. 输入信号和输出信号逻辑功能图
输入信号和输出信号逻辑真值表
| 输入 | 输出 | ||
|---|---|---|---|
| HIN | LIN | HO | LO |
| 0 | 0 | 0 | 0 |
| 0 | 1 | 0 | 1 |
| 1 | 0 | 1 | 0 |
| 1 | 1 | 0 | 0 |
逻辑说明:
- 当输入逻辑信号HIN为"1"和LIN为"0"时,驱动器控制输出HO为"1"上管打开,LO为"0"下管关断
- 当输入逻辑信号HIN为"0"和LIN为"1"时,驱动器控制输出HO为"0"上管关断,LO为"1"下管打开
- 在输入逻辑信号HIN为"1"和LIN为"1"或者HIN为"0"和LIN为"0"时,驱动器控制输出HO、LO为"0"将上、下功率管同时关断
- 内部逻辑处理器杜绝控制器输出上、下功率管同时导通,具有相互闭锁功能
应用电路
SNR2134G典型应用电路
应用特性说明
VCC端电源电压:
针对不同的MOS管,选择不同的驱动电压,高压开启MOS管推荐电源VCC工作电压典型值为10V-15V。
输入逻辑信号要求和输出驱动器特性:
- 逻辑信号输入端高电平阈值为2.5V以上,低电平阈值为1.0V以下
- 要求逻辑信号的输出电流小,可以使MCU输出逻辑信号直接连接到SNR2134G的输入通道上
- 高端上桥臂和低端下桥臂输出驱动器的最大灌入可达1.2A和最大输出电流可达1.4A
- 高端上桥臂通道可以承受300V的电压
- 低端输出开通传导延时为300nS、关断传导延时为100nS
- 高端输出开通传导延时为220nS、关断传导延时为200nS
- 低端输出开通的上升时间为25nS、关断的下降时间为20nS
- 高端输出开通的上升时间为25nS、关断的下降时间为20nS
封装信息
TSSOP20封装尺寸图
开发资源
我司为SNR2134G提供完整的开发支持,包括:
- 芯片数据手册
- 参考设计原理图
- 应用指南文档
- PCB Layout指导
- 技术支持服务
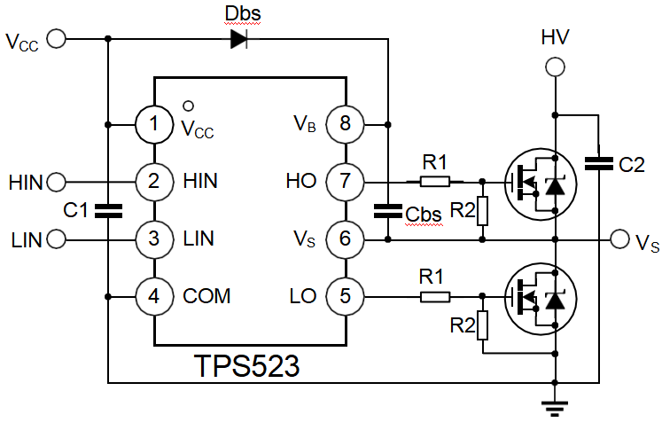
TPS523芯片
系统介绍
概述
TPS523是高压、高速半桥栅极驱动器,能够驱动N型功率MOSFET和IGBT。
TPS523内置VCC欠压(UVLO)保护功能,防止功率管在过低的电压下工作。
TPS523内置防直通保护和死区时间,防止功率管发生直通,有效防止半桥功率器件损坏。
封装
SOP8
产品特点
- 悬浮绝对电压+600V
- 电源电压范围:10V ~ 20V
- 3.3V/5V输入逻辑兼容
- VCC欠压保护(UVLO)
- 输出与输入同相
- 输入防直通
- 内置死区时间
- 高低端通道匹配
- 符合RoHS
应用场景
- 电机驱动
- DC-DC转换器
- DC-AC逆变器
典型应用电路
图 1-1 TPS523 典型应用电路
元件说明
- C1:电源滤波电容,可选择10μF,尽可能的靠近芯片管脚。
- C2:高压供电电源滤波电容,容值根据电路应用而定。
- R1:栅极驱动电阻,阻值根据被驱动器件而定,推荐33Ω ~ 100Ω。
- R2:MOS栅极与源极电阻,推荐10KΩ ~ 33kΩ。
- Dbs:自举二极管,应选择高反向击穿电压(>600V)、恢复时间尽量短的二极管。
- Cbs:自举电容,应选择陶瓷电容或钽电容。
自举电容计算
最小容值可按以下式子计算:
其中:
- Qg 为高侧功率器件的栅极电荷
- Qperiod 为每个周期中电平转换电路的电荷要求,约为10nC
- Ibs(static) 为高侧驱动电路的静态电流
- Ibs(leak) 为自举电容的漏电流
- f 为电路工作频率
- VCC 为低侧供电电压
- VF 为自举二极管的正向导通压降
- Vds(L) 为低侧功率器件的导通压降
注:以上线路及参数仅供参考,实际的应用电路根据实测结果设定参数。
功能框图
图 1-2 TPS523 功能框图
引脚定义
TPS523 引脚图
图 1-3 TPS523 引脚图
TPS523 引脚列表
| 引脚号 | 引脚名称 | 引脚描述 |
|---|---|---|
| 1 | VCC | 低侧供电电压 |
| 2 | HIN | 高侧输入 |
| 3 | LIN | 低侧输入 |
| 4 | COM | 接地 |
| 5 | LO | 低侧输出 |
| 6 | VS | 高侧浮动偏移电压 |
| 7 | HO | 高侧输出 |
| 8 | VB | 高侧浮动绝对电压 |
封装信息
图 2-1 TPS523 SOP8 封装信息图
| 产品名称 | 封装形式 | 订购型号 | 包装方式 | 数量 |
|---|---|---|---|---|
| TPS523 | SOP8 | TPS523 | 卷带 | 3000 |
电气特性
绝对最大额定值
(除非特殊说明,所有管脚均以COM作为参考点)
| 参数 | 符号 | 范围 | 单位 |
|---|---|---|---|
| 高侧浮动绝对电压 | VB | -0.3 ~ 625 | V |
| 高侧浮动偏移电压 | VS | VB-25 ~ VB + 0.3 | V |
| 高侧输出电压 | VHO | VS-0.3 ~ VB + 0.3 | V |
| 低侧供电电压 | VCC | -0.3 ~ 25 | V |
| 低侧输出电压 | VLO | -0.5 ~ VCC + 0.3 | V |
| 逻辑输入电压(HIN, LIN) | VIN | -0.3 ~ 6.5 | V |
| 偏移电压压摆率范围 | dVS/dt | ≤ 50 | V/ns |
| 功率耗散@TA ≤ 25°C | PD | ≤ 0.625 | W |
| 结对环境的热阻 | RthJA | ≤ 200 | ℃/W |
| 结温范围 | Tj | ≤ 150 | ℃ |
| 储存温度范围 | Tstg | -55 ~ 150 | ℃ |
注:
- 在任何情况下,不要超过PD。
- 电压超过绝对最大额定值,可能会损坏芯片。
推荐工作条件
(所有电压均以COM为参考点)
| 参数 | 符号 | 最小值 | 最大值 | 单位 |
|---|---|---|---|---|
| 高侧浮动绝对电压 | VB | VS + 10 | VS + 20 | V |
| 高侧浮动偏移电压 | VS | -5 | 600 | V |
| 高侧输出电压 | VHO | VS | VB | V |
| 低侧供电电压 | VCC | 10 | 20 | V |
| 低侧输出电压 | VLO | 0 | VCC | V |
| 逻辑输入电压(HIN, LIN) | VIN | 0 | 5.5 | V |
| 环境温度 | TA | -40 | 125 | ℃ |
注:芯片长久工作在推荐工作条件外,可能会影响其可靠性,不建议芯片在推荐工作条件之外长期工作。
静态电气参数
(除非特别注明,否则TA = 25℃,VBIAS(VCC,VBS) = 15V,VS = COM)
表 3-3 静态电气参数
动态电气参数
(除非特别注明,否则TA = 25℃,VBIAS(VCC,VBS)= 15V,CL = 1000pF,VS = COM)
| 参数 | 符号 | 测试条件 | 最小值 | 典型值 | 最大值 | 单位 |
|---|---|---|---|---|---|---|
| 输出上升沿传输时间 | ton | VS = 0V | - | 90 | 160 | ns |
| 输出下降沿传输时间 | toff | VS = 600V | - | 110 | 180 | ns |
| 高低侧传输时间匹配 | MT | - | - | 0 | 50 | ns |
| 输出上升时间 | tr | - | - | 85 | 130 | ns |
| 输出下降时间 | tf | - | - | 45 | 80 | ns |
| 死区时间 | DT | - | - | 360 | 510 | ns |
逻辑时序图
图 4-1 逻辑时序图
传输时间测试标准
图 5-1 传输时间测试标准
传输时间匹配测试标准
图 6-1 传输时间匹配测试标准
防直通功能
芯片内部设计专门用于防止功率管直通的保护电路,能有效地防止高侧和低侧输入信号受到干扰时造成的功率管直通损坏。防直通电路如何保护功率管如下图所示。
图 7-1 防直通功能示意图
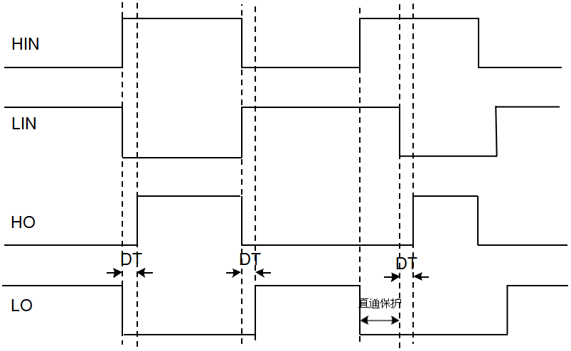
死区功能
芯片内部设置了固定的死区时间保护电路。在死区时间内,高侧和低侧输出均被设置为低电平。所设置的死区时间必须确保一个功率管关断后,再开启另外一个功率管,有效防止产生上下功率管直通现象。死区时间、输入信号和输出信号的时序关系如下图所示。
图 8-1 死区时间、输入信号和输出信号的时序关系框图
开发资源
我司为TPS523提供完整的开发支持,包括:
- 芯片数据手册
- 参考设计原理图
- 应用指南文档
- PCB Layout指导
- 技术支持服务
TPS750D芯片
主要特性
- 最高输入电压100V
- 输出电压:从1.25V到20V可调
- 最大占空比90%
- 最小压降2V
- 固定150KHz开关频率
- 最大0.4A开关电流
- 推荐输出功率小于5W
- 内置高压功率三极管
- 效率高达85%
- 良好的线性与负载调整率
- EN脚TTL关机功能
- 内置过热关断保护功能
- 内置限流功能
- 内置输出短路保护功能
- SOP8-EP封装
产品概述
TPS750D是一款降压型DC-DC转换器,固定150KHz开关频率,可提供最高0.4A输出电流能力,低纹波,良好的线性调整率与负载调整率。TPS750D内置固定频率振荡器与频率补偿电路,简化了电路设计。
PWM控制环路可以调节占空比从0~90%之间线性变化。内置输出过电流保护功能,当输出短路时,开关频率从150KHz降至45KHz。内部补偿模块可以减少外围元器件数量。
引脚配置
图2. TPS750D引脚配置
引脚说明
| 引脚号 | 引脚名 | 描述 |
|---|---|---|
| 1 | VIN | 电源输入引脚,需要在VIN与GND之间并联电解电容以消除噪声。 |
| 2 | SW | 功率开关输出引脚,SW是输出功率的开关节点。 |
| 3 | FB | 反馈引脚,通过外部电阻分压网络,检测输出电压进行调整。参考电压为1.25V。 |
| 4 | EN | 使能引脚,低电平工作,高电平关机,悬空时为低电平。 |
| 5~8 | GND | 接地引脚。 |
方框图
图3. TPS750D方框图
典型应用
图4. 系统参数测量电路
应用说明
典型应用电路输出15V/0~0.2A,输出电压计算公式:VOUT=1.25*(1+R2/R1)
通过调整R1和R2的阻值比例,可以获得所需的输出电压。建议R1选择在2.7K左右,以保持较低的静态电流。
电气特性
产品型号
| 产品型号 | 打印名称 | 封装方式 | 包装类型 |
|---|---|---|---|
| TPS750D | TPS750D | SOP8-EP | 2500/4000只每卷 |
绝对最大额定值(注1)
| 参数 | 符号 | 值 | 单位 |
|---|---|---|---|
| 输入电压 | Vin | -0.3 to 100 | V |
| 反馈引脚电压 | VFB | -0.3 to 7 | V |
| 使能引脚电压 | VEN | -0.3 to 7 | V |
| 输出开关引脚电压 | VSW | -0.3 to Vin | V |
| 功耗 | PD | 内部限制 | mW |
| 热阻(SOP8-EP) (结到环境,无外部散热片) |
RJA | 60 | ℃/W |
| 最大结温 | TJ | -40到150 | ℃ |
| 操作结温 | TJ | -40到125 | ℃ |
| 贮存温度范围 | TSTG | -65到150 | ℃ |
| 引脚温度(焊接10秒) | TLEAD | 260 | ℃ |
| ESD(人体模型) | - | >3000 | V |
注1:超过绝对最大额定值可能导致芯片永久性损坏,在上述或者其他未标明的条件下只做功能操作,在绝对最大额定值条件下长时间工作可能会影响芯片的寿命。
开发资源
我司为TPS750D提供完整的开发支持,包括:
- 芯片数据手册
- 参考设计原理图
- 应用指南文档
- PCB Layout指导
- 技术支持服务
TPS620芯片
概述
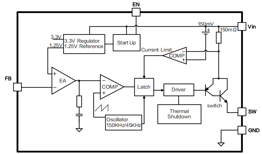
TPS620 是一款高集成度低待机功耗的非隔离降压型恒压驱动芯片。适用于 20Vdc~265Vac 全电压输入的非隔离电源。
TPS620 芯片内部集成 500V 功率开关以及续流二极管,采用独有的电压电流控制技术,不需要外部环路补偿电容,即可实现良好的恒压特性,极大的节约了系统成本和体积。
TPS620 芯片采用多模式控制技术,并从输出电压经过芯片内部供电二极管给 VCC 供电,有效降低系统待机功耗,提高效率,并减小系统工作在轻载时的噪声。
TPS620 采用 SOP-8 封装。
特点
- 低待机功耗:<20mW at 120Vac&230Vac
- 固定 15V 输出电压
- 内部集成 500V 功率管
- 集成高压启动和供电电路
- 减小音频噪声的降噪调制技术
- 改善 EMI 的抖频技术
- ±5%输出电压精度
- 内置软启动
- 保护功能:
- 过载保护
- 短路保护
- 过温保护
- 逐周期限流
应用
- 辅助电源
典型应用
TPS620 典型应用电路
封装信息
管脚封装
图2 管脚封装图
管脚描述
| 管脚号 | 管脚名称 | 描述 |
|---|---|---|
| 1 | GND | 输出电压参考地 |
| 2 | VOUT | 输出电压端 |
| 3,6 | NC | 无连接 |
| 4 | VCC | 芯片电源端 |
| 5 | DRAIN | 芯片内部高压功率管的漏极 |
| 7 | CS | 电流采样端,采样电阻接在 CS 和 IC_GND 端之间 |
| 8 | IC_GND | 芯片地 |
极限参数,参考 IC_GND (注1)
| 符号 | 参数 | 参数范围 | 单位 |
|---|---|---|---|
| VDS | 内部高压功率管漏极到源极峰值电压 | -0.3~500 | V |
| VCC | VCC电压 | -0.3~28 | V |
| ICC_MAX | VCC引脚最大电源电流 | 5 | mA |
| CS | 电流采样端 | 0.3~6 | V |
| GND | 输出电压参考地(相对 IC_GND) | -650~ +0.3 | V |
| VOUT | 输出电压端(相对 GND) | -0.3~28 | V |
| PDMAX | 功耗(注 2) | 0.45 | W |
| θJA | PN结到环境的热阻 | 145 | ℃/W |
| TJ | 工作结温范围 | -40 to 150 | ℃ |
| TSTG | 储存温度范围 | -55 to 150 | ℃ |
注1:最大极限值是指超出该工作范围,芯片有可能损坏。推荐工作范围是指在该范围内,器件正常工作。但并不完全保证满足不了保护的特性,电气参数定义了器件在工作范围内并且在保证特性的测试条件下的直流和交流电容规范。
注2:温度升高最大功耗一定会减小,这是是由 TJMAX、θJA和环境温度 TA所决定的。最大允许功耗为 PDMAX = (TMAX - TA)/θJA 或是极限范围给出的数字中比较低的那个值。
极限输出功率表
| 输出电流 | 测试条件描述 | 限值范围 | 单位 |
|---|---|---|---|
| 持续输出电流 | 输入电压 85Vac~265Vac 脉冲时间:持续时间<60S, 占空比<10% |
240 | mA |
| 脉冲输出电流 | 脉冲电压:持续时间<60S, 占空比<10% |
350 | mA |
| IC 峰值电流 | 内部 MOS 管限制最大电流 | 750 | mA |
图3 瞬时脉冲示意图
电气参数 (注3, 4)(无特殊说明情况下,TA=25℃)
| 电源电压 | ||||||
|---|---|---|---|---|---|---|
| 符号 | 描述 | 条件 | 最小值 | 典型值 | 最大值 | 单位 |
| VCC | Vcc 引脚稳态电压 | 14.5 | 15 | 15.5 | V | |
| VCC_ON | Vcc 开启电压 | Rising | 11 | V | ||
| VCC_OFF | Vcc 关断电压 | Falling | 7.5 | V | ||
| VCC_HYS | Vcc 引脚电压迟滞 | 3.5 | V | |||
| VCC_CHRG | Vcc 充电开启电压 | Falling | 8 | V | ||
| VCLAMP | Vcc 引脚钳位电压 | ICLAMP=2mA | 27 | V | ||
| VCC_OLP | Vcc 过载保护电压 | 12 | V | |||
| IOP | Vcc 工作电流 | VDRAIN=40V | 200 | 300 | uA | |
| ISS | Vcc 启动电流 | 2 | mA | |||
| 振荡器 | ||||||
|---|---|---|---|---|---|---|
| 符号 | 描述 | 条件 | 最小值 | 典型值 | 最大值 | 单位 |
| FOSC_MAX | 最大开关频率 | 54 | 60 | 66 | kHz | |
| DMAX | 最大占空比 | 64 | % | |||
| 电源采样 | ||||||
|---|---|---|---|---|---|---|
| 符号 | 描述 | 条件 | 最小值 | 典型值 | 最大值 | 单位 |
| VCS_TH | 电流检测限值 | 200 | mV | |||
| TLEB | 前沿消隐时间 | 250 | ns | |||
| TILD | 电流限流延迟 | 100 | ns | |||
| 功率管 | ||||||
|---|---|---|---|---|---|---|
| 符号 | 描述 | 条件 | 最小值 | 典型值 | 最大值 | 单位 |
| RDS_ON | 功率管导通阻抗 | Vout=15V, IDS=50mA | 9 | Ω | ||
| IDSS | 功率管关断漏极漏 电流 |
Vcc=15V/VDS=500V | 30 | uA | ||
| BVDSS | 功率管的击穿电压 | VGS=0V/IDS=250uA | 500 | V | ||
| VDS_SUP | 漏极供电电压 | 20 | V | |||
| 续流二极管 | ||||||
|---|---|---|---|---|---|---|
| 符号 | 描述 | 条件 | 最小值 | 典型值 | 最大值 | 单位 |
| VBR1 | 二极管击穿电压 | IR=5uA | 600 | V | ||
| VF1 | 二极管导通压降 | IF=300mA | 1.7 | V | ||
| IFAV1 | 最大平均导通电流 | 300 | mA | |||
| TRR1 | 反向恢复时间 | IF=300mA, IR=600mA, IRR=150mA |
35 | ns | ||
| VCC 供电二极管 | ||||||
|---|---|---|---|---|---|---|
| 符号 | 描述 | 条件 | 最小值 | 典型值 | 最大值 | 单位 |
| VBR2 | 二极管击穿电压 | IR=5uA | 600 | V | ||
| VF2 | 二极管导通压降 | IF=100mA | 1.7 | V | ||
| IFAV2 | 最大平均导通电流 | 100 | mA | |||
| 过热保护 | ||||||
|---|---|---|---|---|---|---|
| 符号 | 描述 | 条件 | 最小值 | 典型值 | 最大值 | 单位 |
| TSD | 过热调节温度 | 150 | ℃ | |||
| TSD_HYS | 过热保护温度迟滞 | 40 | ℃ | |||
注3:典型参数值为 25℃ 下测得的参数标准。
注4:规格书的最小、最大范围由统计测试或设计保证,典型值由设计,测试或统计分析保证。
内部结构框图
图4 TPS620 内部框图
应用信息
TPS620 是一款高压输入的超低待机功耗降压型恒压驱动芯片,采用特有的多模式控制,芯片内部集成 500V 功率开关和输出电压采样电阻,以及续流二极管,只需要极少的外围组件就可以达到良好的恒压特性。特别适合于辅助电源应用。
启动
系统上电后,母线电压直接通过 Drain 端对 Vcc 电容充电,当 Vcc 电压达到 Vcc 电压启动芯片开启阈值时,芯片内部控制电路开始工作。TPS620 内置 27V 稳压管,用于钳位 Vcc 电压。芯片正常工作时,需要的 Vcc 电流极低,所以无需辅助绕组供电。
启动软启动示意图
软启动
芯片具有软启动功能,在软启动过程中,会分阶段增加原边峰值电流以减小开关应力,每一次重启都会经历软启动的过程。
输出电感
TPS620 可工作于 CCM、DCM 等多种工作模式,对于电感的选择包括感量、峰值电流以及输出纹波电流都降低系统效率,因此,同时会增大电感纹波电流、导电损耗。在高输入电压或以及动态响应,推荐电感纹波电流ΔIL不小于 25%,工作在 CCM 模式下,然后,根据输入/输出电压、系统开关频率、调载输出电流以及推荐的电感纹波电流ΔIL估算电感感量、峰值电流
L = (VOUT(VIN - VOUT)) / (VIN * F * ΔIL)
其中
ΔIL = Iout * τ
峰值电流
当电流纹波系数τ确定后,就可以计算出峰值电流大小
IL_PEAK = IO_MAX + ΔIL/2
IL_VALLEY = IO_MAX - ΔIL/2
同样由芯片的 ILIMIT 参数可推算出最大的过载电流。
CS 电阻的选择
芯片可以根据 MOS 档位合理的设置电感的限流峰值,实际 CS 电阻的选择需要综合考虑极载电流和电流纹波,并留一定余量。
CS 电阻计算为:
RCS = 220(mV) / Ilimt(mA)
注:内部比较器路延迟导致实际 CS_TH 略高于芯片内部 200mV 基准电压。
输入电容的选择
输入电容的用处在于抑制输入电压以及 MOSFET 开关关断的滤波,由于降压拓扑的输入电流是非连续的,需要电容对交流电流进行吸收,以保证平稳的输入电压。另外,输入电容需要能承受以抵应,通常容值较大的输入电流应该选择较大的输入电容值。
假负载的选择
系统中假负载作用是防止空载或轻载时输出电压飙高,假负载阻值过大会导致空载时输出电压飙高,而阻值过小会增加系统的待机功耗。因此需要合理的设置假负载阻值,推荐为 22Kohm。
多模式控制
TPS620 芯片采用 PWM/PFM 多模式控制技术,能有效降低系统待机功耗,提高效率,并减小系统工作在轻载时的噪声。
输出电压过压过载、短路保护
TPS620 通过 VCC 引脚来实现输出电压的过载和短路保护,当 VCC 电压低于设定电压且保持 160ms,芯片即实现输出过载保护。保护后,功率 MOS 关断,芯片振荡器工作在最低频率为 8KHz,保护发生后,芯片会定时 2S 重新检测 VCC 电压,如果过载、或短路解除,则恢复正常工作。如未解除,继续保护。
其它保护功能
TPS620 内置多种保护功能,包括过温保护、逐周期限流等。
PCB 设计
在设计 TPS620 PCB 时,需要遵循以下建议:
旁路电容
Vcc 的旁路电容需要紧靠芯片 Vcc 和 IC_GND 引脚。
芯片 IC_GND
增加 IC_GND 引脚的散铜面积以提高芯片散热。
芯片 IC_GND 输出电感之间的走线应该短粗
芯片 IC_GND 输出电感之间的走线应该短粗,防止形成较射天线影响 EMI 辐射。
功率环路的面积
减小功率环路的面积,如输入及母线电容、芯片 DRAIN 引脚以及 IC_GND 之间的环路,输出电容、输出感、芯片内部续流二极管之间的环路以减小 EMI 辐射。
DRAIN 引脚
增加 DRAIN 引脚的散铜面积以提高芯片散热。DRAIN 引脚尽量远离低压和元器件。
封装信息
定购信息
| 定购型号 | 封装 | 温度范围 | 包装形式 | 打印 |
|---|---|---|---|---|
| TPS620 | SOP-8 | -40℃ 到 105℃ | 编带 4000pcs/盘 |
TPS620 XXXXXXX |
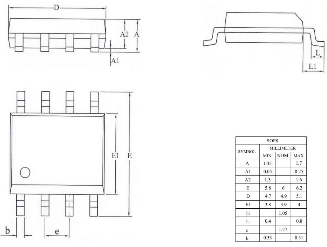
SOP8 PACKAGE OUTLINE DIMENSIONS
TPS620 SOP-8 封装尺寸图
开发资源
我司为TPS620提供完整的开发支持,包括:
- 芯片数据手册
- 参考设计原理图
- 应用指南文档
- PCB Layout指导
- 技术支持服务
TPS40N40PM芯片
产品概述
TPS40N40PM采用沟槽技术,提供低的RDS(ON)、低栅极电荷和操作电压低至4.5V。该器件适用于电池保护或其他开关应用。
该芯片为互补型N+P沟道MOSFET,特别适合用于无刷电机驱动等应用场景。
主要特性
通用特性
- VDS = 40V,ID = 42A(N沟道)
- RDS(ON) < 10mΩ @ VGS=10V(N沟道典型值:7mΩ)
- VDS = -40V,ID = -38A(P沟道)
- RDS(ON) < 13mΩ @ VGS=-10V(P沟道典型值:10mΩ)
应用领域
- 无刷电机驱动(Brushless motor)
- 电池保护电路
- 电源开关应用
- 同步整流电路
封装信息和订购信息
TPS40N40PM封装示意图
| Product ID | Pack | Marking | Qty(PCS) |
|---|---|---|---|
| TPS40N40PM | PDFN5*6-8L | TPS40N40PM XXX YYYY | 5000 |
绝对最大额定值
(TC=25℃,除非另有说明)
| Symbol | Parameter | N-Ch | P-Ch | Units |
|---|---|---|---|---|
| VDS | Drain-Source Voltage | 40 | -40 | V |
| VGS | Gate-Source Voltage | ±20 | ±20 | V |
| ID@Tc=25℃ | Continuous Drain Current, VGS @ 10V1 | 42 | -38 | A |
| ID@Tc=100℃ | Continuous Drain Current, VGS @ 10V1 | 32.5 | -27.5 | A |
| IDM | Pulsed Drain Current2 | 123 | -115 | A |
| EAS | Single Pulse Avalanche Energy3 | 289 | 378 | mJ |
| IAS | Avalanche Current | 42 | 50 | A |
| PD@Tc=25℃ | Total Power Dissipation4 | 46 | 41.3 | W |
| TSTG | Storage Temperature Range | -55 to 150 | ℃ | |
| TJ | Operating Junction Temperature Range | -55 to 150 | ℃ | |
| RθJA | Thermal Resistance Junction-Ambient1 | 25 | ℃/W | |
| RθJC | Thermal Resistance Junction-Case1 | 2.3 | ℃/W | |
N沟道电气特性
(TC=25℃,除非另有说明)
N沟道电气特性参数表
P沟道电气特性
(TJ=25℃,除非另有说明)
P沟道电气特性参数表
N沟道典型特性曲线
N沟道典型特性曲线图
P沟道典型特性曲线
P沟道典型特性曲线图
封装机械尺寸
Package Mechanical Data-DFN5*6-8L-JQ Double
开发资源
我司为TPS40N40PM提供完整的开发支持,包括:
- 芯片数据手册
- 参考设计原理图
- 应用指南文档
- SPICE模型
- PCB Layout指导
- 技术支持服务
TPS85N95M芯片
产品描述
TPS85N95M采用沟槽技术,提供低的RDS(ON)、低栅极电荷和栅极电压低至10V的操作特性。该器件适用于电池保护或其他开关应用。
TPS85N95M器件符号
主要特性
通用特性
- VDS = 85V,ID = 95A
- RDS(ON) < 5.2mΩ @ VGS=10V(典型值:4.5mΩ)
- 采用沟槽技术
- 低栅极电荷特性
- 栅极工作电压低至10V
应用领域
- 电池保护(Battery protection)
- 负载开关(Load switch)
- 不间断电源(Uninterruptible power supply)
封装信息和订购信息
TPS85N95M封装示意图(PDFN5*6-8L)
| Product ID | Pack | Marking | Qty(PCS) |
|---|---|---|---|
| TPS85N95M | PDFN5*6-8L | TPS85N95M XXX YYYY | 5000 |
绝对最大额定值
(TC=25℃,除非另有说明)
| Symbol | Parameter | Rating | Units |
|---|---|---|---|
| VDS | Drain-Source Voltage | 85 | V |
| VGS | Gate-Source Voltage | ±20 | V |
| ID@Tc=25℃ | Continuous Drain Current, VGS @ 10V | 95 | A |
| ID@Tc=100℃ | Continuous Drain Current, VGS @ 10V | 75 | A |
| IDM | Pulsed Drain Current | 480 | A |
| EAS | Single Pulse Avalanche Energy | 560 | mJ |
| IAS | Avalanche Current | 43.4 | A |
| PD@Tc=25℃ | Total Power Dissipation4 | 180 | W |
| TSTG | Storage Temperature Range | -55 to 150 | ℃ |
| TJ | Operating Junction Temperature Range | -55 to 150 | ℃ |
| RθJA | Thermal Resistance Junction-Ambient | 0.70 | ℃/W |
| RθJC | Thermal Resistance Junction-Case | 62 | ℃/W |
电气特性
(Tj=25℃,除非另有说明)
电气特性参数表
典型特性曲线
输出特性和转移特性
Figure 1. Typ. Output Characteristics (Tj=25℃)
Figure 2. Transfer Characteristics
导通电阻特性
Figure 3. On-Resistance vs. Drain Current and Gate Voltage
Figure 4. On-Resistance vs. Junction Temperature
Figure 5. On-Resistance vs. Gate-Source Voltage
体二极管和栅极特性
Figure 6. Body-Diode Characteristics
Figure 7. Gate-Charge Characteristics
温度和热特性
Figure 8. Drain Current Derating
Figure 9: Normalized Maximum Transient Thermal Impedance
Figure 10. Capacitance Characteristics
封装机械尺寸
Package Mechanical Data-DFN5*6-8L-JQ Single
| Symbol | Common | |||
|---|---|---|---|---|
| mm | Inch | |||
| Min | Max | Min | Max | |
| A | 1.03 | 1.17 | 0.0406 | 0.0461 |
| b | 0.34 | 0.48 | 0.0134 | 0.0189 |
| c | 0.824 | 0.0970 | 0.0324 | 0.082 |
| D | 4.80 | 5.40 | 0.1890 | 0.2126 |
| D1 | 4.11 | 4.31 | 0.1618 | 0.1697 |
| D2 | 4.80 | 5.00 | 0.1890 | 0.1969 |
| E | 5.95 | 6.15 | 0.2343 | 0.2421 |
| E1 | 5.65 | 5.85 | 0.2224 | 0.2303 |
| E2 | 1.60 | / | 0.0630 | / |
| e | 1.27 BSC | 0.05 BSC | ||
| L | 0.05 | 0.25 | 0.0020 | 0.0098 |
| L1 | 0.38 | 0.50 | 0.0150 | 0.0197 |
| L2 | 0.38 | 0.50 | 0.0150 | 0.0197 |
| H | 3.30 | 3.50 | 0.1299 | 0.1378 |
| I | / | 0.18 | / | 0.0070 |
开发资源
我司为TPS85N95M提供完整的开发支持,包括:
- 芯片数据手册
- 参考设计原理图
- 应用指南文档
- SPICE模型
- PCB Layout指导
- 技术支持服务
TPS6N65ESF芯片
Features(特性)
- Easy parallel switching capability due to positive temperature coefficient in VCEsat
- Low VCEsat, fast switching
- High ruggedness, good thermal stability
- Very tight parameter distribution
Applications(应用)
- Motor Drives
- Fan, Pumps, Vacuum Cleaners
TPS6N65ESF器件符号及封装
产品信息
| Type | Marking | Package Code |
|---|---|---|
| TPS6N65ESF | TPS6N65ESF | TO-252 |
Maximum Rated Values(最大额定值)
| Parameter | Symbol | Value (TO-252) | Unit |
|---|---|---|---|
| Collector-emitter voltage | VCE | 650 | V |
| DC collector current2 | |||
| TC=25℃ | IC | 10 | A |
| TC=100℃ | 6 | ||
| Pulsed collector current3 | ICpuls | 18 | |
| Diode forward current2 | |||
| TC=25℃ | IF | 10 | |
| TC=100℃ | 6 | ||
| Diode pulsed current3 | IFpuls | 18 | A |
| Short circuit withstanding time VGE = 15V, VCC ≤ 400V, TJ ≤150℃ |
tSC | 5 | us |
| Gate-emitter voltage | VGE | ±20 | V |
| Transient Gate-emitter voltage(tp≤10us) | ±30 | ||
| Power dissipation | |||
| TC=25℃ | Ptot | 100 | W |
| TC=100℃ | 50 | ||
| Operating junction temperature | Tj | -55~175 | ℃ |
| Storage temperature | Tstg | -55~150 | |
1: Reference standard: JESD-022 2: limited by Tjmax 3: Tp limited by Tjmax;
Thermal Characteristics(热特性)
| Parameter | Symbol | TO-252 | Unit |
|---|---|---|---|
| IGBT thermal resistance, junction-case | RthjJC | 1.5 | K/W |
| Diode thermal resistance, junction-case | RthjJCD | 2.1 | |
| Thermal Resistance, junction-ambient | RthjJA | 72 |
Electrical Characteristics(at Tj=25℃, unless otherwise specified)
Static Characteristics(静态特性)
| Parameter | Symbol | Conditions | Min | Typ | Max | Unit |
|---|---|---|---|---|---|---|
| Collector-emitter breakdown voltage | V(BR)CES | VGE=0V, IC=0.25mA | 650 | - | - | V |
| Collector-emitter saturation voltage | VCE(sat) | VGE=15V, IC=6A Tj=25℃ |
- | 1.40 | 1.80 | |
| Tj=125℃ | - | 1.46 | - | V | ||
| Tj=150℃ | - | 1.49 | - | V | ||
| Diode forward voltage | VF | VGE=0V,IF=6A Tj=25℃ |
- | 1.70 | 2.10 | V |
| Tj=125℃ | - | 1.60 | - | |||
| Tj=150℃ | - | 1.55 | - | |||
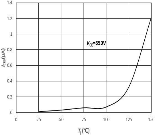
| G-E threshold voltage | VGE(th) | IC=150uA,VCE=VGE | 4.7 | 5.7 | 6.7 | V |
| C-E leakage current | ICES | VCE=650V, VGE=0V Tj=25℃ |
- | - | 0.01 | mA |
| Tj=150℃ | - | - | 1.0 | |||
| G-E leakage current | IGES | VCE=0V, VGE=20V | - | - | 250 | nA |
| Transconductance | gFS | VCE=20V, IC=6A | - | 2 | - | S |
Dynamic Characteristics(动态特性)
| Parameter | Symbol | Conditions | Min | Typ | Max | Unit |
|---|---|---|---|---|---|---|
| Input capacitance | Ciss | VCE=25V, VGE=0V, f=1MHz |
- | 575 | - | pF |
| Output capacitance | Coss | - | 33 | - | ||
| Reverse transfer capacitance | Crss | - | 5 | - | ||
| Gate charge | QG | VCC=300V, IC=6A, VGE=15V |
- | 25 | - | nC |
IGBT Switching Characteristics(IGBT开关特性)
| Parameter | Symbol | Conditions | Min | Typ | Max | Unit |
|---|---|---|---|---|---|---|
| Turn-on delay time | td(on) | Tj=25℃, VCC=400V, IC=6A, VGE=0/15V, RG=10Ω, Inductive load |
- | 60 | - | ns |
| Rise time | tr | - | 36 | - | ||
| Turn-off delay time | td(off) | - | 87 | - | ||
| Fall time | tf | - | 102 | - | ||
| Turn-on energy | Eon | - | 0.129 | - | mJ | |
| Turn-off energy | Eoff | - | 0.129 | - | ||
| Total switching energy | Ets | - | 0.258 | - | ||
| Turn-on delay time | td(on) | Tj=150℃, VCC=400V, IC=6A, VGE=0/15V, RG=10Ω, Inductive load |
- | 54 | - | ns |
| Rise time | tr | - | 27.6 | - | ||
| Turn-off delay time | td(off) | - | 129 | - | ||
| Fall time | tf | - | 140 | - | ||
| Turn-on energy | Eon | - | 0.173 | - | mJ | |
| Turn-off energy | Eoff | - | 0.183 | - | ||
| Total switching energy | Ets | - | 0.356 | - |
Diode Characteristics(二极管特性)
| Parameter | Symbol | Conditions | Min | Typ | Max | Unit |
|---|---|---|---|---|---|---|
| Diode reverse recovery time | trr | Tj=25℃, VR=400V, IF=6A, diF/dt=200A/μs |
- | 79 | - | ns |
| Diode reverse recovery charge | Qrr | - | 0.178 | - | μC | |
| Diode peak reverse recovery current | Irrm | - | 3.5 | - | A | |
| Diode reverse recovery time | trr | Tj=150℃, VR=400V, IF=6A, diF/dt=200A/μs |
- | 151 | - | ns |
| Diode reverse recovery charge | Qrr | - | 0.475 | - | μC | |
| Diode peak reverse recovery current | Irrm | - | 6.4 | - | A |
典型特性曲线
Figure 1. Typical output characteristic (Tj=25℃)
Figure 2. Typical output characteristic (Tj=150℃)
Figure 3. Typical transfer characteristic (Tj=25℃)
Figure 4. Power dissipation as a function of case temperature (TJ≤175℃)
Figure 5. Typical capacitance characteristic (VGE=0V, f=1MHz)
Figure 6. Typical gate charge (IC=6A)
Figure 7. VCESAT as a function of junction temperature (VGE=15V)
Figure 8. VTH as a function of junction temperature (ICE=250uA)
Figure 9. BV as a function of junction temperature (ICE=250uA)
Figure 10. ICES leakage current as a function of junction temperature
Figure 11. Collector current as a function of case temperature (VGE≥15V, Tj≤150℃)
Figure 12. Eon, Eoff as a function of IC (Tj=25℃)
TO-252封装信息
TO-252封装尺寸图
开发资源
我司为TPS6N65ESF提供完整的开发支持,包括:
- 芯片数据手册
- 参考设计原理图
- 应用指南文档
- SPICE模型
- PCB Layout指导
- 技术支持服务
SNR8503M(低压) BLDC电机驱动模块推荐
产品概述
本产品是针对无感BLDC电机开发的一款驱动模块,驱动主控芯片为SNR8503M,芯片内部集成了无感电机驱动专用电路,具有外围电路简单、功能完善,体积小,调试简单,驱动效率高,应用灵活,适用广泛等特点。
SNR8503M为32位内核MCU,开发及仿真调试十分方便。为方便用户快速实现驱动无感BLDC电机,我司已完成软件核心算法底层,用户只需在此软件基础上进行二次开发,快速完成产品开发。
软件核心算法
- 电机驱动底层
- 无感启动底层
- 反电动势换相底层
- 相位补偿算法
- 速度闭环PID算法
- 限电流PID算法
- 顺风启动算法
功能特性
- 正反转切换、停机刹车、电位器(PWM)调速、LED电机状态指示
- 电机保护:MOS通电自检、MOS过温保护、堵转保护、过流保护、过欠压保护
产品特点
- 驱动模块长宽 78x57mm,板材厚度为 1.6mm
- 工作电压为 6~80V,支持防反接保护,不会因电源线反接而损坏模块
- 模块默认为裸板,如驱动5A电流以下的电机不需要强制散热,只需要确保正常的通风
- 驱动电流超过5A必须强制散热,我司提供的散热片可持续 20A 电流工作
- 板载LED指示灯用于待机、工作、错误等状态
- 板载电位器(0.5~5V),PWM调速接口(频率1~20KHz),占空比10~100%
- 板载FG转速反馈接口,计算转速RPM = FG频率Hz *60 /极对数
- 板载CW/CCW转向制接口,悬空为顺时针CW,短接GND为逆时针CCW转向
- 板载UART串口,用户可通过串口协议控制模块
- 板载烧录接口,用于更新烧录程序
应用领域
泵类,医疗设备,各类压缩机,各类风扇/风机,电动螺丝刀,电动窗帘,自动门,液压油泵,气泵,冰箱直流无刷压缩机,割草机,喷雾器,水下推进器等。
主要参数
| 参数 | 规格 |
|---|---|
| 工作电压 | 6-80V |
| 连续工作(限电流) | 20A(需散热片) |
| 最大电流 | 50A |
| 转速范围 | <18万RPM |
| 驱动载波频率 | 16KHz,支持修改 |
| 驱动方式 | 上臂PWM,下臂全开换相 |
| 无感观测 | 反电动势观测 |
| 电位器调速 | 0.5~5V |
| PWM调速 | 频率1~20KHz,占空比10~100% |
| FG转速反馈 | 转速RPM = FG频率Hz *60 /极对数 |
| 控速方式 | 默认为开环控制,闭环需调试开启功能 |
| 速度闭环 | 支持,需调试开启功能 |
| 电流闭环 | 支持,需调试开启功能 |
| 顺风启动 | 支持 |
| UART串口控制 | 支持,需调试开启功能 |
| CW/CCW转向 | 支持 |
| LED状态指示灯 | 支持 |
| 停机刹车 | 支持,默认不刹车,需调试开启功能 |
| 程序更新 | 支持 |
| MOS通电自检 | 支持 |
| MOS过温保护 | 温度>95℃保护(<60℃恢复) |
| 堵转保护 | 支持 |
| 过流保护 | 支持,max 50A |
| 过欠压保护 | 支持 |
| 尺寸 | 78*57mm |
| 工作温度 | -40℃~105℃ |
| 存储温度 | -40℃~125℃ |
外观尺寸
正面
背面
模块+电位器+散热片
模块外观图
引脚定义
电源、电机接线
| 引脚号 | 引脚名称 | 类型 | IO电压 | 上电默认状态 | 功能定义 |
|---|---|---|---|---|---|
| 1 | GND | P | - | - | 电源地 |
| 2 | W | O | - | - | 电机相线 |
| 3 | V | O | - | - | 电机相线 |
| 4 | U | O | - | - | 电机相线 |
| 5 | VCC | P | - | - | 电源输入,范围6~80V |
控制端口
| 引脚号 | 引脚名称 | 类型 | IO电压 | 上电默认状态 | 功能定义 |
|---|---|---|---|---|---|
| 6 | GND | P | - | - | 电源地 |
| 7 | 5V | P | - | - | 5V电源 |
| 8 | VSP/PWM | I | 5V | 低电平 | VSP调速:0.5~5V PWM调速:1~20KHz,10~100% |
| 9 | FG | O | 5V | 低电平 | FG转速反馈: 转速RPM = FG频率Hz *60 /极对数 |
| 10 | GND | P | - | - | 电源地 |
| 11 | CW/CCW | I | 5V | 高电平 | 转向控制: 悬空为顺时针CW 短接GND为逆时针CCW |
烧录端口
| 引脚号 | 引脚名称 | 类型 | IO电压 | 上电默认状态 | 功能定义 |
|---|---|---|---|---|---|
| 12 | GND | P | - | - | 电源地 |
| 13 | ICPCS | IO | 5V | - | ICP烧录,触发线 |
| 14 | ICPDA | IO | 5V | - | ICP烧录,数据线 |
| 15 | ICPCK | IO | 5V | - | ICP烧录,时钟线 |
| 16 | 5V | P | - | - | 5V电源 |
UART串口
| 引脚号 | 引脚名称 | 类型 | IO电压 | 上电默认状态 | 功能定义 |
|---|---|---|---|---|---|
| 17 | GND | P | - | - | 电源地 |
| 18 | RX | I | 5V | 高电平 | UART_RX |
| 19 | TX | O | 5V | 高电平 | UART_TX |
| 20 | 5V | P | - | - | 5V电源 |
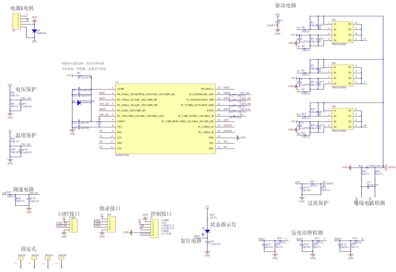
原理图
驱动模块电路图
应用设计指导
板载LED指示、FG反馈信号
用于指示模块待机、工作、错误等状态,如下表:
| 模块状态 | LED指示 | FG反馈 |
|---|---|---|
| 待机 (无调速信号) |
1Hz频率闪烁 | 低电平 |
| 电机正常运转 | 常亮 | 转速RPM = FG频率Hz *60 /极对数 |
| 短路故障 | 闪烁亮1次,后灭2s | 1个200ms低电平脉冲,后高电平2s |
| 欠压故障 | 闪烁亮2次,后灭2s | 2个200ms低电平脉冲,后高电平2s |
| 过压故障 | 闪烁亮3次,后灭2s | 3个200ms低电平脉冲,后高电平2s |
| 堵转故障 | 闪烁亮4次,后灭2s | 4个200ms低电平脉冲,后高电平2s |
| 系统偏置故障 | 闪烁亮5次,后灭2s | 5个200ms低电平脉冲,后高电平2s |
| MOS过温故障 | 闪烁亮6次,后灭2s | 6个200ms低电平脉冲,后高电平2s |
| MOS低温故障 | 预留 | 预留 |
| 电池过温故障 | 预留 | 预留 |
| 电池低温故障 | 预留 | 预留 |
| 过流故障 | 闪烁亮10次,后灭2s | 10个200ms低电平脉冲,后高电平2s |
| 缺相故障 | 预留 | 预留 |
| MOS自检故障 | 闪烁亮12次,后灭2s | 12个200ms低电平脉冲,后高电平2s |
电机驱动波形
如下为BLDC直流无刷电机三相标准驱动波形,供参考:
低速状态
黄:U相电压;蓝:V相电压;绿:W相电压
全速状态
黄:U相电压;蓝:V相电压;绿:W相电压
电路设计
电路设计时请参照原理图章节。如需原理图、PCB源档(AD格式)请联系我司获取。
增加散热装置
模块默认为裸板,如驱动5A电流以下的电机不需要强制散热,只需要确保正常的通风。
驱动电流超过5A必须强制散热,在模块背面贴上散热片,需要注意与驱动板的绝缘,建议使用如下图带绝缘背胶的散热片,贴置在模块背面尽量靠近MOS管后的位置,以得到更好的散热效果。
如电流超过20A,需增大散热片面积或风扇散热。
如用户不清楚是否需增加散热装置,先把电机驱动起来,如过温模块会自动保护,则说明需要增加散热。
散热片
无感电机启动问题
因影响无感BLDC电机启动的因素比较多,比如电机的换相角度、电机相电阻/相电感、启动负载大小等,都会影响到直流无刷无感电机的启动效果。
如用户测试启动出现抖动,启动失败,启动报堵转、过流等情况,请联系我司进行针对调适,或用户自行在开发软件上调适参数。
使用方法
通电测试
把电源,电机,电位器,模块接好线,如下图:
接线连接图
测试步骤:
- 把电位器逆时针拧动到最小
- 接通电源,模块上的红色LED指示灯会闪烁,说明已正常通电
- 顺时针慢慢扭动电位器,LED灯变常亮,电机慢慢转动起来,则驱动成功
提示:如电机出现转向与需求不符的,只需要任意调换两根电机接线,则会与原来的转向相反。
软件开发
模块默认烧录了"SNR8503M_BLDC_SNLS_SRC"的程序,如开发或调适电机,请联系我司提供相关资料。
- 邮箱:pierce@snaner.com
SNR8503PM(低压) BLDC电机驱动模块 性价比
产品概述
本产品是针对无感BLDC电机开发的一款驱动模块,驱动主控芯片为SNR8503PM,芯片内部集成了栅极驱动、LDO及无感电机驱动专用电路,无需外接5V稳压芯片供电和栅极驱动IC,具有外围电路简单、功能完善,体积小,调试简单,驱动效率高,应用灵活,适用广泛等特点。
SNR8503PM为32位内核MCU,开发及仿真调试十分方便。为方便用户快速实现驱动无感BLDC电机,我司已完成软件核心算法底层,用户只需在此软件基础上进行二次开发,快速完成产品开发。
软件核心算法
- 电机驱动底层
- 无感启动底层
- 反电动势换相底层
- 相位补偿算法
- 速度闭环PID算法
- 限电流PID算法
- 顺风启动算法
功能特性
- 正反转切换、停机刹车、电位器(PWM)调速、LED电机状态指示
- 电机保护:MOS通电自检、MOS过温保护、堵转保护、过流保护、过欠压保护
产品特点
- 驱动模块长宽 45x32mm,板材厚度为 1.6mm
- 工作电压为 7~28V
- 模块默认为裸板,如驱动5A电流以下的电机不需要强制散热,只需要确保正常的通风
- 驱动电流超过5A必须强制散热,增加散热片或风冷散热
- 板载LED指示灯用于待机、工作、错误等状态
- 板载电位器(0.5~5V),PWM调速接口(频率1~20KHz),占空比10~100%
- 板载FG转速反馈接口,计算转速RPM = FG频率Hz *60 /极对数
- 板载CW/CCW转向制接口,悬空为顺时针CW,短接GND为逆时针CCW转向
- 板载UART串口,用户可通过串口协议控制模块
- 板载烧录接口,用于更新烧录程序
应用领域
泵类,医疗设备,各类压缩机,各类风扇/风机,电动螺丝刀,电动窗帘,自动门,液压油泵,气泵,冰箱直流无刷压缩机,割草机,喷雾器,水下推进器等。
主要参数
| 参数 | 规格 |
|---|---|
| 工作电压 | 7-28V |
| 连续工作(限电流) | 5A |
| 最大电流 | 12A |
| 转速范围 | <18万RPM |
| 驱动载波频率 | 16KHz,支持修改 |
| 驱动方式 | 上臂PWM,下臂全开换相 |
| 无感观测 | 反电动势观测 |
| 电位器调速 | 0.5~5V |
| PWM调速 | 频率1~20KHz,占空比10~100% |
| FG转速反馈 | 转速RPM = FG频率Hz *60 /极对数 |
| 控速方式 | 默认为开环控制,闭环需调试开启功能 |
| 速度闭环 | 支持,需调试开启功能 |
| 电流闭环 | 支持,需调试开启功能 |
| 顺风启动 | 支持 |
| UART串口控制 | 支持,需调试开启功能 |
| CW/CCW转向 | 支持 |
| LED状态指示灯 | 支持 |
| 停机刹车 | 支持,默认不刹车,需调试开启功能 |
| 程序更新 | 支持 |
| MOS通电自检 | 支持 |
| MOS过温保护 | 温度>95℃保护(<60℃恢复) |
| 堵转保护 | 支持 |
| 过流保护 | 支持,max 12A |
| 过欠压保护 | 支持 |
| 尺寸 | 45*32mm |
| 工作温度 | -40℃~105℃ |
| 存储温度 | -40℃~125℃ |
外观尺寸
正面
背面
模块+排线+电位器
模块外观图
引脚定义
电源、电机接线
| 引脚号 | 引脚名称 | 类型 | IO电压 | 上电默认状态 | 功能定义 |
|---|---|---|---|---|---|
| 1 | U | O | - | - | 电机相线 |
| 2 | V | O | - | - | 电机相线 |
| 3 | W | O | - | - | 电机相线 |
| 4 | GND | P | - | - | 电源地 |
| 5 | VCC | P | - | - | 电源输入,范围7~28V |
烧录端口
| 引脚号 | 引脚名称 | 类型 | IO电压 | 上电默认状态 | 功能定义 |
|---|---|---|---|---|---|
| 6 | GND | P | - | - | 电源地 |
| 7 | ICPCS | IO | 5V | - | ICP烧录,触发线 |
| 8 | ICPDA | IO | 5V | - | ICP烧录,数据线 |
| 9 | ICPCK | IO | 5V | - | ICP烧录,时钟线 |
| 10 | 5V | P | - | - | 5V电源 |
控制端口
| 引脚号 | 引脚名称 | 类型 | IO电压 | 上电默认状态 | 功能定义 |
|---|---|---|---|---|---|
| 11 | CW/CCW | I | 5V | 高电平 | 转向控制: 悬空为顺时针CW 短接GND为逆时针CCW |
| 12 | GND | P | - | - | 电源地 |
| 13 | FG | O | 5V | 低电平 | FG转速反馈: 转速RPM = FG频率Hz *60 /极对数 |
| 14 | VSP/PWM | I | 5V | 低电平 | VSP调速:0.5~5V PWM调速:1~20KHz,10~100% |
| 15 | 5V | P | - | - | 5V电源 |
| 16 | GND | P | - | - | 电源地 |
UART串口
| 引脚号 | 引脚名称 | 类型 | IO电压 | 上电默认状态 | 功能定义 |
|---|---|---|---|---|---|
| 17 | 5V | P | - | - | 5V电源 |
| 18 | TX | O | 5V | 高电平 | UART_TX |
| 19 | RX | I | 5V | 高电平 | UART_RX |
| 20 | GND | P | - | - | 电源地 |
原理图
驱动模块电路图
应用设计指导
板载LED指示、FG反馈信号
用于指示模块待机、工作、错误等状态,如下表:
| 模块状态 | LED指示 | FG反馈 |
|---|---|---|
| 待机 (无调速信号) |
1Hz频率闪烁 | 低电平 |
| 电机正常运转 | 常亮 | 转速RPM = FG频率Hz *60 /极对数 |
| 短路故障 | 闪烁亮1次,后灭2s | 1个200ms低电平脉冲,后高电平2s |
| 欠压故障 | 闪烁亮2次,后灭2s | 2个200ms低电平脉冲,后高电平2s |
| 过压故障 | 闪烁亮3次,后灭2s | 3个200ms低电平脉冲,后高电平2s |
| 堵转故障 | 闪烁亮4次,后灭2s | 4个200ms低电平脉冲,后高电平2s |
| 系统偏置故障 | 闪烁亮5次,后灭2s | 5个200ms低电平脉冲,后高电平2s |
| MOS过温故障 | 闪烁亮6次,后灭2s | 6个200ms低电平脉冲,后高电平2s |
| MOS低温故障 | 预留 | 预留 |
| 电池过温故障 | 预留 | 预留 |
| 电池低温故障 | 预留 | 预留 |
| 过流故障 | 闪烁亮10次,后灭2s | 10个200ms低电平脉冲,后高电平2s |
| 缺相故障 | 预留 | 预留 |
| MOS自检故障 | 闪烁亮12次,后灭2s | 12个200ms低电平脉冲,后高电平2s |
电机驱动波形
如下为BLDC直流无刷电机三相标准驱动波形,供参考:
低速状态
黄:U相电压;蓝:V相电压;绿:W相电压
全速状态
黄:U相电压;蓝:V相电压;绿:W相电压
电路设计
电路设计时请参照原理图章节。如需原理图、PCB源档(AD格式)请联系我司获取。
增加散热装置
模块默认为裸板,如驱动5A电流以下的电机不需要强制散热,只需要确保正常的通风。
当驱动电流超过5A必须强制散热,增加散热片或风冷散热。
如用户不清楚是否需增加散热装置,先把电机驱动起来,如过温模块会自动保护,则说明需要增加散热。
无感电机启动问题
因影响无感BLDC电机启动的因素比较多,比如电机的换相角度、电机相电阻/相电感、启动负载大小等,都会影响到直流无刷无感电机的启动效果。
如用户测试启动出现抖动,启动失败,启动报堵转、过流等情况,请联系我司进行针对调适,或用户自行在开发软件上调适参数。
使用方法
通电测试
把电源,电机,电位器,模块接好线,如下图:
接线连接图
测试步骤:
- 把电位器逆时针拧动到最小
- 接通电源,模块上的红色LED指示灯会闪烁,说明已正常通电
- 顺时针慢慢扭动电位器,LED灯变常亮,电机慢慢转动起来,则驱动成功
提示:如电机出现转向与需求不符的,只需要任意调换两根电机接线,则会与原来的转向相反。
软件开发
模块默认烧录了"SNR8503PM_BLDC_SNLS_LIB"的程序,如开发或调适电机,请联系我司提供相关资料。
- 邮箱:pierce@snaner.com
SNR8652M(高压) 高功率BLDC驱动模块 推荐
产品概述
本产品是针对无感FOC电机开发的一款驱动模块,驱动主控芯片为SNR8652M,芯片内部集成了无感电机驱动专用电路,具有外围电路简单、功能完善,体积小,调试简单,驱动效率高,应用灵活,适用广泛等特点。
SNR8652M为32位内核MCU,开发及仿真调试十分方便。为方便用户快速实现驱动无感FOC电机,我司已完成软件核心算法底层,用户只需在此软件基础上进行二次开发,快速完成产品开发。
软件核心算法
- FOC正弦波驱动底层
- 零速闭环启动底层
- 无感观测器底层
- 相位补偿算法
- 速度闭环PID算法
- 限功率PID算法
- 顺风启动算法
功能特性
- 电机启停、正反转切换、电位器(PWM)调速、LED电机状态指示
- 电机保护:IGBT过温保护、缺相保护、堵转保护、过流保护、过欠压保护
产品特点
- 驱动模块长宽 118x72mm,板材厚度为 1.6mm
- 工作电压为 220V
- 模块默认标配带散热片,如驱动功率50W以下的电机不需要强制散热,只需要确保正常的通风
- 驱动功率超过50W必须强制散热,我司提供的散热片可持续 250W 功率工作
- 板载LED指示灯用于待机、工作、错误等状态
- 板载船型开关,控制电机启动与停止
- 板载无线遥控433M接收,预留无线遥控功能
- 板载电位器(0~5V),PWM调速接口(频率1~20KHz),占空比0~100%
- 板载FG转速反馈接口,计算转速RPM = FG频率Hz *60 /极对数
- 板载CW/CCW转向制接口,悬空为顺时针CW,短接GND为逆时针CCW转向
- 板载UART串口,预留用户开发串口控制功能
- 板载烧录接口,用于更新烧录程序
应用领域
高压水泵,高压减速电机、高压风扇/风机、高压空调内机、高压烟机、高压吊扇、高压破壁机、高压豆浆机等。
主要参数
| 参数 | 规格 |
|---|---|
| 工作电压 | 220V |
| 连续工作(限功率) | 250W(需散热片) |
| 峰值电流 | 3.2A |
| 额定转速 | 默认3000RPM(5对极),支持修改 |
| 驱动载波频率 | 16KHz,支持修改 |
| 驱动方式 | 无感FOC正弦波 |
| 无感观测 | 反电动势观测器 |
| 电位器调速 | 0~4.5V线性调速(默认300~3000RPM) |
| PWM调速 | 频率1~20KHz,占空比0~100% |
| FG转速反馈 | 转速RPM = FG频率Hz *60 /极对数 |
| 控速方式 | 默认为转速闭环控制 |
| 速度闭环 | 支持 |
| 功率闭环 | 支持 |
| 顺风启动 | 支持 |
| UART串口控制 | 预留,用户调试或定制开启功能 |
| 船型开关 | 控制电机启动与停止 |
| 无线遥控 | 预留,用户调试或定制开启功能 |
| CW/CCW转向 | 支持 |
| LED状态指示灯 | 支持 |
| 程序二次开发 | 支持,开放程序代码 |
| 缺相保护 | 支持 |
| MOS过温保护 | 温度>95℃保护(<60℃恢复) |
| 堵转保护 | 支持 |
| 过流保护 | 支持,max 6A |
| 过欠压保护 | 支持 |
| 尺寸 | 118*72mm |
| 工作温度 | -40℃~105℃ |
| 存储温度 | -40℃~125℃ |
外观尺寸
正面
背面
模块+开关+电位器+散热片
模块外观图
模块尺寸图
引脚定义
电源接线
| 引脚号 | 引脚名称 | 类型 | IO电压 | 上电默认状态 | 功能定义 |
|---|---|---|---|---|---|
| 1 | PE | P | - | - | 220V电源PE大地 |
| 2 | L | P | - | - | 220V电源火线 |
| 3 | N | P | - | - | 220V电源零线 |
电机接线
| 引脚号 | 引脚名称 | 类型 | IO电压 | 上电默认状态 | 功能定义 |
|---|---|---|---|---|---|
| 4 | U | O | - | - | 电机相线 |
| 5 | V | O | - | - | 电机相线 |
| 6 | W | O | - | - | 电机相线 |
控制端口
| 引脚号 | 引脚名称 | 类型 | IO电压 | 上电默认状态 | 功能定义 |
|---|---|---|---|---|---|
| 6 | ON/OFF | I | 5V | 高电平 | 电机开关:悬空关机,短接GND开机 |
| 7 | GND | P | - | - | 电源地 |
| 8 | GND | P | - | - | 电源地 |
| 9 | 5V | P | - | - | 5V电源 |
| 10 | VSP/PWM | I | 5V | 低电平 | VSP调速:0~5V(4.5V达最大转速) PWM调速:1~20KHz,0~100%(90%达最大转速) |
| 11 | FG | O | 5V | 低电平 | FG转速反馈:转速RPM = FG频率Hz *60 /极对数 |
| 12 | GND | P | - | - | 电源地 |
| 13 | CW/CCW | I | 5V | 高电平 | 转向控制:悬空为顺时针CW,短接GND为逆时针CCW |
UART串口
| 引脚号 | 引脚名称 | 类型 | IO电压 | 上电默认状态 | 功能定义 |
|---|---|---|---|---|---|
| 14 | GND | P | - | - | 电源地 |
| 15 | RX | I | 5V | 高电平 | UART_RX |
| 16 | TX | O | 5V | 高电平 | UART_TX |
| 17 | 5V | P | - | - | 5V电源 |
烧录端口
| 引脚号 | 引脚名称 | 类型 | IO电压 | 上电默认状态 | 功能定义 |
|---|---|---|---|---|---|
| 18 | GND | P | - | - | 电源地 |
| 19 | ICPCS | IO | 5V | - | ICP烧录,触发线 |
| 20 | ICPDA | IO | 5V | - | ICP烧录,数据线 |
| 21 | ICPCK | IO | 5V | - | ICP烧录,时钟线 |
| 22 | 5V | P | - | - | 5V电源 |
应用设计指导
5.1 板载LED指示、FG反馈信号
用于指示模块待机、工作、错误等状态,如下表:
| 模块状态 | LED指示 | FG反馈 |
|---|---|---|
| 待机(无调速信号) | 1Hz频率闪烁 | 低电平 |
| 电机正常运转 | 常亮 | 转速RPM = FG频率Hz *60 /极对数 |
| 未接电机 | 闪烁亮1次,后灭2s | 1个200ms低电平脉冲,后高电平2s |
| 硬件过流 | 闪烁亮2次,后灭2s | 2个200ms低电平脉冲,后高电平2s |
| 软件过流 | 闪烁亮3次,后灭2s | 3个200ms低电平脉冲,后高电平2s |
| 缺相故障 | 闪烁亮4次,后灭2s | 4个200ms低电平脉冲,后高电平2s |
| 堵转故障 | 闪烁亮5次,后灭2s | 5个200ms低电平脉冲,后高电平2s |
| MOS过温故障 | 闪烁亮6次,后灭2s | 6个200ms低电平脉冲,后高电平2s |
| 系统偏置故障 | 闪烁亮7次,后灭2s | 7个200ms低电平脉冲,后高电平2s |
| 过压故障 | 闪烁亮8次,后灭2s | 8个200ms低电平脉冲,后高电平2s |
| 欠压故障 | 闪烁亮9次,后灭2s | 9个200ms低电平脉冲,后高电平2s |
5.2 电机驱动波形
如下为无感FOC直流无刷电机标准正弦波相电流波形,供参考:
正弦波相电流波形
5.3 电路设计
高压电机电路设计需有相关经验。如需原理图、PCB源档(AD格式),请联系我司商务沟通。
5.4 增加散热装置
模块标配散热片,如驱动50W功率以下的电机不需要加散热片,只需要确保正常的通风,当功率超过50W必须加散热片,散热片注意与驱动板的绝缘。如功率需超过250W超频使用,需增大散热片面积或风扇散热。具体是否适用请与我司沟通联系。
5.5 电机适配问题
因驱动模块标配程序是基于3000RPM(5对极)的电机进行适配,而用户手上电机的规格各式各样,用户需针对实际电机情况进行程序调参,修改额定转速,极对数等参数,才能发挥出电机真实性能。
我司该款驱动模块,已实现零速闭环启动,用户无需针对负载轻重进行繁杂调试,如出现启动失败,过流等情况,请联系我司商务,或用户自行根据调试手册说明,在我司开放的程序代码上进行调试适配。
使用方法
6.1 通电测试
把220VAC电源,高压电机,开关,电位器,模块接好线,如下图:
接线连接图
驱动模块标配程序是按3000RPM(5对极)电机进行适配,如用户使用的电机参数差异过大,可能出现启动失败的情况,请联系我司商务,或用户自行根据调试手册说明,在我司开放的程序代码上进行调试适配。
如电机参数差异不大,先把电位器逆时针拧动到最小(最低转速300RPM),接通220VAC电源,模块上的红色LED指示灯会闪烁,说明已正常通电,此时闭合船型开关,LED灯变常亮,电机慢慢转动起来,则驱动成功。
如电机出现转向与需求不符的,请先断电,然后任意调换两根电机接线,则会与原来的转向相反。
6.2 软件开发
模块默认烧录了"SNR865xM_FOC_SensorlessSDK_3R_LIB_V10"的程序,如需开发或适配电机,请参考调试手册文档说明,或联系我司商务提供更多详细资料。
SNR-WRITER-V10 脱机烧录器 开发工具
产品概述
SNR-WRITER-V10是一款专为SNR系列MCU所设计的脱机烧录器。
脱机烧录器的特点为轻巧短小,如手掌大小,且安装使用非常容易,功能简明易用。
烧录器支持不需要与PC连接的离线烧录模式。在离线模式中,将烧录档通过PC端的SNR-WRITER-V10软件下载到烧录器后,使用者可以在不与PC连接的情况下来操作烧录器。
外观尺寸
正面
背面
模块外观图
引脚定义
| 引脚号 | 引脚名称 | 功能定义 |
|---|---|---|
| 1 | RST | RST复位信号 |
| 2 | ICPCK | ICPCK烧录信号 |
| 3 | ICPDA | ICPDA烧录信号 |
| 4 | GND | 电源地 |
| 5 | 5V | 5V电源 |
| 6 | START | 机台开始信号,100ms的低脉冲启动 |
| 7 | GND | 电源地 |
| 8 | BUSY | 机台烧录忙信号,烧录器操作的时候输出高电平 |
| 9 | OK | 机台烧录成功信号,输出高电平 |
| 10 | NG | 机台烧录失败信号,下载失败时输出高电平 |
脱机烧录器ICP下载接口:一般只需要连接5V、GND、ICPDA、ICPCK这四条线就可以进行烧录。
使用方法
第一步:连接烧录器并打开软件
脱机烧录器连接到电脑的USB2.0端口,打开烧录软件< SNR-WRITER-V10.exe >,如下图:
有IC型号显示,说明脱机烧录器已正常连接到电脑
第二步:选择型号及配置参数
选择好型号及勾选对应配置,例如芯片SNR8503M请参照如下图配置:
- 选择IC型号:如 SNR8503x_32K
- 勾选"烧录完运行程序"
- 设置晶体频率:如 48MHz
- 其他参数根据实际需求配置
第三步:加载烧录文件并下载
配置好后,点击按钮<文件一>装入烧录档文件,烧录档一般位于工程路径obj/xxx.hex,加载好后,点击按钮<下载>把数据下载到脱机烧录器,直到进度条走完,状态栏显示下载成功,则把脱机烧录器重新断电即可,如下图:
✓ 两边计算的CRC值相等,下载成功!
✓ 请将编程器重新上电!
第四步:脱机烧录
把脱机烧录器的 5V\GND\ICPCK\ICPDA 对应连接到芯片或模块引脚,点击烧录器上的烧录按键,状态反馈如下:
- 烧录成功:绿色灯闪烁,蜂鸣器长鸣一声后,绿色灯常亮
- 烧录失败:红色灯常亮,蜂鸣器短促鸣两声
主要特性
- 轻巧短小,如手掌大小
- 安装使用非常容易,功能简明易用
- 支持脱机烧录,无需连接PC
- 支持SNR系列MCU芯片
- USB 2.0接口,即插即用
- 一键烧录操作,简单快捷
- LED指示灯和蜂鸣器反馈烧录状态
- 支持HEX格式烧录文件
- 供电方式:5V / 0.5A
技术支持
- 提供详细的使用手册和软件
- 邮箱:pierce@snaner.com
SNR2401(2.4G收发模块) 推荐
产品概述
SNR2401是一款2.4GHz无线射频收发模块,采用低功耗设计,支持双向数据通信。模块集成了完整的射频收发电路、调制解调器和协议栈,为物联网、智能家居、工业控制等应用提供稳定可靠的无线通信解决方案。
主要特性
- 工作频段:2.4GHz ~ 2.525GHz ISM频段
- 支持双向收发,全双工通信
- 传输速率:最高2Mbps
- 传输距离:空旷环境最远100米
- 低功耗设计:发射电流≤15mA,接收电流≤12mA
- 支持多通道切换,最多125个频点
- 内置自动应答和自动重发功能
- 支持点对点、点对多点通信
- 3.3V单电源供电
- SPI接口,易于集成
技术规格
| 参数 | 规格 |
|---|---|
| 工作频段 | 2.4GHz ~ 2.525GHz(ISM频段) |
| 调制方式 | GFSK(高斯频移键控) |
| 传输速率 | 250Kbps / 1Mbps / 2Mbps(可配置) |
| 发射功率 | -6dBm ~ +7dBm(可调节) |
| 接收灵敏度 | -90dBm @ 250Kbps / -85dBm @ 1Mbps |
| 通信距离 | 室内30-50米 / 空旷100米 |
| 频道数量 | 125个(1MHz步进) |
| 数据包长度 | 最大32字节 |
| 通信接口 | SPI(最高10Mbps) |
| 工作电压 | 3.0V ~ 3.6V(典型值3.3V) |
| 发射电流 | ≤15mA @ 0dBm |
| 接收电流 | ≤12mA |
| 待机电流 | ≤1μA |
| 工作温度 | -40°C ~ 85°C |
| 模块尺寸 | 15mm × 29mm |
应用场景
- 智能家居:无线遥控器、智能开关、传感器网络
- 物联网:数据采集、远程监控、设备联网
- 工业控制:无线数据传输、设备控制
- 消费电子:无线键鼠、游戏手柄、遥控玩具
- 医疗设备:无线生理参数监测
- 安防系统:无线报警器、门窗传感器
SNR6800B(音乐蓝牙) 热门
产品概述
SNR6800B是基于32位的高性能单声道音频蓝牙处理器,并加入专门针对信号处理和语音识别的DSP指令集,支持浮点运算的FFU单元以及FFT加速器,特别设计用来发挥音频解码处理的能力。支持MP3、SBC等多种解码格式,为客户提供超高性价比、超强性能的蓝牙音频方案,可广泛快速应用在玩具产品、小家电应用等场合。
主要特性
CPU特性和存储
- 工作电压:fSYS=160MHz时为2.2V~5.5V
- 高性能32位RISC内核,支持DSP指令,集成FPU支持浮点运算
- FFT加速器:最大支持1024点复数FFT/IFFT运算
- 40个中断向量
- 4层中断优先级
- SRAM:448K×8
电源、时钟和复位
- DC 2.2V~5.5V电源供电
- RC 12MHz时钟源和PLL锁相环时钟源
- 内置POR、LVD和WDT
- 多种低功耗模式:CPU降频、系统降频、休眠、深度休眠
蓝牙功能
- 蓝牙支持V5.1 + BLE
- 蓝牙支持SBC、AAC解码格式
- 支持MP3、WMA、FLAC、AAC、WAV解码格式
- 支持软件回声消除(AEC)
外设接口
- 6个多功能定时器,支持输入捕获和PWM输出
- 3个全双工UART,支持DMA模式
- 1路硬件IIC接口,支持主从机模式
- 10BIT的ADC用于模拟采样
- 外部中断可应用于所有GPIO口上
技术规格
| 参数 | 规格 |
|---|---|
| 工作电压 | 2.2V~5.5V |
| CPU内核 | 32位RISC,支持DSP指令和FPU |
| SRAM | 448K×8 |
| 声道 | 双声道 |
| I/O引脚 | 7个 |
| ADC | 10-bit,1通道 |
| 蓝牙版本 | V5.1 + BLE |
| 音频解码 | MP3、WMA、FLAC、AAC、WAV、SBC |
| UART | 3路全双工,支持DMA |
| 定时器 | 6个多功能定时器 |
| IIC | 1路硬件IIC,主从机模式 |
| 封装类型 | 16-pin SOP |
| 工作温度 | -20℃ ~ 70℃ |
| 存储温度 | -65℃ ~ 150℃ |
选型表
| 型号 | VDD | SRAM | 声道 | I/O | A/D | 封装类型 |
|---|---|---|---|---|---|---|
| SNR6800A | 2.2~5.5V | 224K×8 | 单 | 7 | 1 | 16-pin SOP |
| SNR6800B | 2.2~5.5V | 448K×8 | 双 | 7 | 1 | 16-pin SOP |
引脚说明
除了电源引脚和相关转换器控制引脚外,该单片机的所有引脚都以它们的端口名称进行标注,例如IO1、IO2等,用于描述这些引脚的数字输入/输出功能。每个引脚的功能如下:
| 引脚序号 | 引脚名称 | 类型 | 说明 |
|---|---|---|---|
| 1 | LDO_IN / PB5 | P / IO | 电池电源输入 / PWM3、CAP1、UART0TXC、UART0RXC |
| 2 | VBAT | P | 电源输入 |
| 3 | VDDIO | P | IO电源3.3V |
| 4 | PB1 | I/O | 长按复位、ADC5、TMR2、UART0RXB |
| 5 | FMIP | I | FM天线 |
| 6 | BT_RF | - | 蓝牙天线 |
| 7 | OSCI | I | 晶振输入 |
| 8 | OSCO | O | 晶振输出 |
| 9 | PC5 | I/O | SD0CLKA、IIC_SDA_B、ADC12、TMR1、UART2RXD |
| 10 | PC4 | I/O | SD0CMDA、IIC_SCL_B、ADC11、PWM1、UART2TXD |
| 11 | PC3 | I/O | SD0DAT0A、CAP2、UART0TXD、UART0RXD |
| 12 | PA4 | I/O | SD0CMDC、UART1_RTS、ADC3、TMR4、UART2RXA |
| 13 | PA1 | I/O | MIC、ADC1、PWM4、UART1RXC |
| 14 | VSSIO | P | 地 |
| 15 | VCOM | - | - |
| 16 | DACL | O | 音频输出左声道 |
电气特性
数字IO特性
| 参数 | 最小 | 典型 | 最大 | 单位 | 条件 |
|---|---|---|---|---|---|
| LDO_IN负载电流 | - | - | 300 | mA | V_33O = 4.2V |
| VBAT电压输入 | 2.2 | 3.7 | 5.5 | V | - |
| VIL(所有IO) | -0.3 | - | 0.3×VDDIO | V | VDDIO=3.3V |
| VIH(所有IO) | 0.7×VDDIO | - | VDDIO+0.3 | V | - |
| VOL(所有IO) | - | - | 0.33 | V | - |
| 下拉电流源 | 2.7 | - | - | V | - |
音频DAC性能
| 参数 | 测试条件 | 最小 | 典型 | 最大 | 单位 |
|---|---|---|---|---|---|
| 位宽 | - | - | - | 20 | Bits |
| 采样率 | - | 20 | - | 20K | Hz |
| 动态范围 | Fin=1kHz, -60dBFS, A-Weighted | - | 98 | - | dB |
| SNR | Fin=1kHz, 0dBFS, A-Weighted | - | 95 | - | dB |
| THD+N | Fin=1kHz, -6dBFS, A-Weighted | - | -75 | - | dB |
| 输出摆幅 | - | - | 1.067 | - | Vrms |
| 内部通道增益失配 | - | - | 0.027 | - | dB |
| 群延时 | - | - | 756 | - | us |
| 相位偏差 | - | - | 0.285 | - | degree |
| 串扰 | - | - | -119 | - | dB |
蓝牙性能
| 参数 | 测试条件 | 最小 | 典型 | 最大 | 单位 |
|---|---|---|---|---|---|
| 蓝牙传输功率 | 25℃, VBAT=5V, 2441MHz | - | 4 | 6 | dBm |
| 射频功率控制范围 | - | - | 20 | - | dB |
| 20dB带宽 | - | - | 950 | - | KHz |
功耗特性
| 典型模式 | 最小 | 典型 | 最大 | 单位 | 条件 |
|---|---|---|---|---|---|
| PLL时钟 | 20 | - | 300 | mA | 快速充电模式 |
应用场景
- 智能玩具:蓝牙音乐播放、语音交互功能
- 小家电:蓝牙音箱、智能音频设备
- 消费电子:便携式音响、车载音频
- 教育设备:早教机、学习机、点读笔
- 医疗保健:健康监测设备、康复辅助设备
- 智能家居:智能音频控制中心
SNR5835T(7寸液晶显示模块) 推荐
产品概述
SNR5835T是一款7寸高清智能液晶显示模块,集成了高性能处理器、液晶显示屏和电容式触控面板,支持多种接口和丰富的GUI开发资源。模块采用工业级设计,显示效果清晰细腻,触控响应灵敏,适用于智能家居控制面板、工业HMI、医疗设备、车载显示等多种人机交互应用场景。
主要特性
- 7寸TFT液晶屏,分辨率1024×600
- 电容式触控面板,支持多点触控
- 高亮度LED背光,亮度可调(300-500cd/m²)
- 178°广视角(IPS技术可选)
- 内置高性能ARM处理器
- 支持多种通信接口:UART、SPI、USB、HDMI
- 板载音频播放功能
- 丰富的GUI库和示例程序
- 支持图片、视频播放
- 低功耗设计,支持休眠模式
- 工业级设计:-20°C ~ 70°C工作温度
技术规格
| 参数 | 规格 |
|---|---|
| 显示尺寸 | 7.0英寸 |
| 显示类型 | TFT-LCD |
| 分辨率 | 1024 × 600像素(WSVGA) |
| 色彩深度 | 16.7M色(24bit RGB) |
| 亮度 | 300-500cd/m²(可调节) |
| 对比度 | 800:1(典型值) |
| 视角 | 上下左右各70°(标准版)/ 178°(IPS版) |
| 背光类型 | LED背光 |
| 背光寿命 | ≥50,000小时 |
| 触控类型 | 投射式电容触控(PCAP) |
| 触控点数 | 5点触控 |
| 触控接口 | USB / I2C |
| 主控芯片 | ARM Cortex-A7 / Cortex-A9(可选配置) |
| 主频 | 800MHz ~ 1.2GHz |
| 内存 | DDR3 256MB ~ 1GB |
| 存储 | NAND Flash 128MB ~ 8GB / SD卡扩展 |
| 通信接口 | UART(RS232/TTL)、SPI、I2C、USB、HDMI、RGB |
| 音频接口 | 3.5mm音频输出 / 喇叭接口 |
| GPIO | 可扩展GPIO接口 |
| 供电方式 | 5V DC(推荐)/ 12V DC可选 |
| 功耗 | 待机:≤0.5W / 工作:≤5W |
| 工作温度 | -20°C ~ 70°C(工业级) |
| 存储温度 | -30°C ~ 80°C |
| 工作湿度 | 10% ~ 90%RH(无凝露) |
| 外形尺寸 | 165mm × 100mm × 10mm(含边框) |
| 显示区域 | 154.08mm × 85.92mm |
| 安装方式 | 嵌入式安装 / 壁挂支架 |
接口说明
主要接口
- UART串口:用于与主控MCU通信,支持指令控制和数据传输
- USB接口:支持USB Host/Device模式,可用于固件升级、文件传输
- HDMI接口:支持外部视频源输入
- RGB接口:支持标准18/24bit RGB并行接口
- SD卡槽:支持TF卡扩展存储
- 音频输出:3.5mm耳机接口或板载喇叭接口
- GPIO扩展:可连接外部传感器、按键等设备
应用场景
- 智能家居:智能面板、中控屏、智能开关控制器
- 工业控制:HMI人机界面、PLC触摸屏、设备监控终端
- 医疗设备:医疗仪器显示屏、病床呼叫系统
- 车载应用:车载多媒体、导航显示、倒车影像
- 商业显示:广告机、点餐系统、自助终端
- 安防监控:门禁系统、可视对讲、监控显示器
- 教育设备:智能教学终端、考勤机
- 消费电子:智能音箱带屏版、桌面时钟显示
技术优势
核心优势
- 高清显示:1024×600分辨率,画面清晰细腻,色彩还原度高
- 灵敏触控:电容式多点触控,响应迅速,支持手势操作
- 易于开发:提供完整的SDK和GUI设计工具,支持拖拽式界面设计
- 丰富接口:多种通信接口,方便与各类主控设备连接
- 工业级品质:宽温设计,长期稳定运行
- 低功耗:智能背光控制,支持休眠模式,节能环保
- 多媒体支持:支持图片、视频播放和音频输出
开发支持
开发资源
- GUI设计工具:提供可视化GUI设计软件,支持拖拽式界面设计
- 串口通信协议:完整的通信协议文档和示例代码
- 示例工程:提供多种应用场景的示例工程
- 字库支持:支持中英文字库,可自定义字体
- 图片素材:提供常用图标和控件素材
- 固件升级:支持USB和串口固件升级
- 技术支持:提供完善的技术文档和在线技术支持
配套产品
模块提供多种配置版本:
- 标准版:基础配置,适合一般应用
- 增强版:更高性能处理器,更大内存和存储
- IPS版:配备IPS屏幕,178°全视角
- 定制版:支持定制分辨率、尺寸和功能
联系我们
联系方式
公司地址
广东省汕头市龙湖区外砂街道青年路
潮讯清创中心506
电子邮箱
pierce@snaner.com
扫码联系我们
扫描二维码了解更多产品信息
工作时间
周一至周五:上午 9:00 - 12:00 / 下午 14:00 - 18:00
周六:上午 9:00 - 12:00
周日及法定节假日:休息